Skip to content

  • 体验新版
    • 正在加载...
  • 登录
  • PaddlePaddle
  • Paddle
  • 合并请求
  • !22062

P
Paddle
  • 项目概览

PaddlePaddle / Paddle
大约 2 年 前同步成功

通知 2325
Star 20933
Fork 5424
  • 代码
    • 文件
    • 提交
    • 分支
    • Tags
    • 贡献者
    • 分支图
    • Diff
  • Issue 1423
    • 列表
    • 看板
    • 标记
    • 里程碑
  • 合并请求 543
  • Wiki 0
    • Wiki
  • 分析
    • 仓库
    • DevOps
  • 项目成员
  • Pages
P
Paddle
  • 项目概览
    • 项目概览
    • 详情
    • 发布
  • 仓库
    • 仓库
    • 文件
    • 提交
    • 分支
    • 标签
    • 贡献者
    • 分支图
    • 比较
  • Issue 1,423
    • Issue 1,423
    • 列表
    • 看板
    • 标记
    • 里程碑
  • 合并请求 543
    • 合并请求 543
  • Pages
  • 分析
    • 分析
    • 仓库分析
    • DevOps
  • Wiki 0
    • Wiki
  • 成员
    • 成员
  • 收起侧边栏
  • 动态
  • 分支图
  • 创建新Issue
  • 提交
  • Issue看板

Add multiple quantize operators fuse !22062

  • Report abuse
!22062 已合并 1月 03, 2020 由 saxon_zh@saxon_zh 创建
#<User:0x00007fed674a55b8>
  • 概览 9
  • 提交 2
  • 变更 5

Created by: wozna

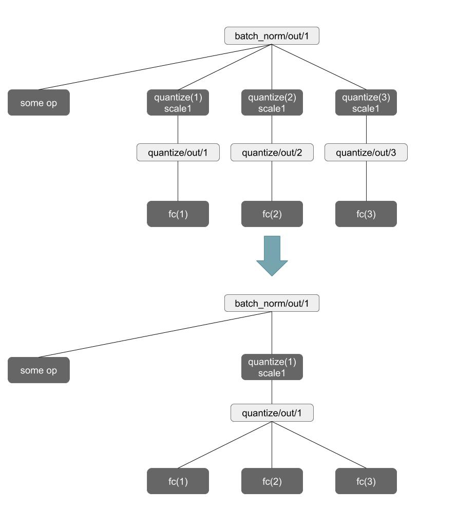
It is pass that fuses multiple quantize operators with the same scale into a single one quantize operator. In Ernie model it removes 24 quantize operators.

Graph below explains the transformation. image

指派人
分配到
审核者
Request review from
无
里程碑
无
分配里程碑
工时统计
标识: paddlepaddle/Paddle!22062
Source branch: github/fork/wozna/multi_quant_op_fuse
渝ICP备2023009037号

京公网安备11010502055752号

网络110报警服务 Powered by GitLab CE v13.7
开源知识
Git 入门 Pro Git 电子书 在线学 Git
Markdown 基础入门 IT 技术知识开源图谱
帮助
使用手册 反馈建议 博客
《GitCode 隐私声明》 《GitCode 服务条款》 关于GitCode
Powered by GitLab CE v13.7