提交 222fbbed 编写于 作者: S sneaxiy 提交者: sneaxiy

Merge branch 'develop' into refine_elementwise_add

...@@ -31,7 +31,7 @@ script: ...@@ -31,7 +31,7 @@ script:
if [[ "$JOB" != "doc" ]]; then exit 0; fi; if [[ "$JOB" != "doc" ]]; then exit 0; fi;
# For document only # For document only
if [[ "$TRAVIS_PULL_REQUEST" != "false" ]]; then exit 0; fi; if [[ "$TRAVIS_PULL_REQUEST" != "false" ]]; then exit 0; fi;
if [[ "$TRAVIS_BRANCH" != "develop" && ! "$TRAVIS_BRANCH" =~ ^v[[:digit:]]+\.[[:digit:]]+(\.[[:digit:]]+)?(-\S*)?$ ]]; then exit 0; fi; if [[ "$TRAVIS_BRANCH" != "develop" && ! "$TRAVIS_BRANCH" =~ ^v|release/[[:digit:]]+\.[[:digit:]]+(\.[[:digit:]]+)?(-\S*)?$ ]]; then exit 0; fi;
export DEPLOY_DOCS_SH=https://raw.githubusercontent.com/PaddlePaddle/PaddlePaddle.org/master/scripts/deploy/deploy_docs.sh export DEPLOY_DOCS_SH=https://raw.githubusercontent.com/PaddlePaddle/PaddlePaddle.org/master/scripts/deploy/deploy_docs.sh
export DOCS_DIR=`pwd` export DOCS_DIR=`pwd`
cd .. cd ..
......
...@@ -46,6 +46,7 @@ ...@@ -46,6 +46,7 @@
| tianbingsz | Tian-Bing Xu | | tianbingsz | Tian-Bing Xu |
| tpatejko | Tomasz Patejko | | tpatejko | Tomasz Patejko |
| typhoonzero | Yi Wu | | typhoonzero | Yi Wu |
| velconia | Qi-Yang Min |
| wanghaoshuang | Hao-Shuang Wang | | wanghaoshuang | Hao-Shuang Wang |
| wangyang59 | Yang Wang | | wangyang59 | Yang Wang |
| wangzhen-nlp | Zhen Wang | | wangzhen-nlp | Zhen Wang |
......
...@@ -66,6 +66,12 @@ option(WITH_ANAKIN "Compile with Anakin library" OFF) ...@@ -66,6 +66,12 @@ option(WITH_ANAKIN "Compile with Anakin library" OFF)
option(WITH_GRPC "Use grpc as the default rpc framework" ${WITH_DISTRIBUTE}) option(WITH_GRPC "Use grpc as the default rpc framework" ${WITH_DISTRIBUTE})
option(WITH_BRPC_RDMA "Use brpc rdma as the rpc protocal" OFF) option(WITH_BRPC_RDMA "Use brpc rdma as the rpc protocal" OFF)
option(WITH_SYSTEM_BLAS "Use system blas library" OFF) option(WITH_SYSTEM_BLAS "Use system blas library" OFF)
option(PY_VERSION "Compile PaddlePaddle with python3 support" ${PY_VERSION})
# PY_VERSION
if(NOT PY_VERSION)
set(PY_VERSION 2.7)
endif()
# CMAKE_BUILD_TYPE # CMAKE_BUILD_TYPE
if(NOT CMAKE_BUILD_TYPE) if(NOT CMAKE_BUILD_TYPE)
...@@ -103,6 +109,11 @@ if(ANDROID OR IOS) ...@@ -103,6 +109,11 @@ if(ANDROID OR IOS)
add_definitions(-DPADDLE_MOBILE_INFERENCE) add_definitions(-DPADDLE_MOBILE_INFERENCE)
endif() endif()
if (APPLE OR WIN32)
set(WITH_MKL OFF CACHE STRING
"Disable MKL for building on mac and windows" FORCE)
endif()
set(THIRD_PARTY_PATH "${CMAKE_BINARY_DIR}/third_party" CACHE STRING set(THIRD_PARTY_PATH "${CMAKE_BINARY_DIR}/third_party" CACHE STRING
"A path setting third party libraries download & build directories.") "A path setting third party libraries download & build directories.")
...@@ -125,6 +136,12 @@ else() ...@@ -125,6 +136,12 @@ else()
set(THIRD_PARTY_BUILD_TYPE Release) set(THIRD_PARTY_BUILD_TYPE Release)
endif() endif()
if(WITH_MKL)
option(MKL_SPLIT_GEMM "PaddlePaddle MKL gemm would split to small ones" OFF)
if (MKL_SPLIT_GEMM)
add_definitions(-DPADDLE_MKL_SPLIT_GEMM)
endif()
endif()
set(WITH_MKLML ${WITH_MKL}) set(WITH_MKLML ${WITH_MKL})
if (NOT DEFINED WITH_MKLDNN) if (NOT DEFINED WITH_MKLDNN)
if (WITH_MKL AND AVX2_FOUND) if (WITH_MKL AND AVX2_FOUND)
...@@ -141,6 +158,7 @@ endif() ...@@ -141,6 +158,7 @@ endif()
######################################################################################## ########################################################################################
include(external/mklml) # download mklml package include(external/mklml) # download mklml package
include(external/libxsmm) # download, build, install libxsmm
include(external/zlib) # download, build, install zlib include(external/zlib) # download, build, install zlib
include(external/gflags) # download, build, install gflags include(external/gflags) # download, build, install gflags
include(external/glog) # download, build, install glog include(external/glog) # download, build, install glog
...@@ -182,6 +200,14 @@ include(external/snappy) # download snappy ...@@ -182,6 +200,14 @@ include(external/snappy) # download snappy
include(external/snappystream) include(external/snappystream)
include(external/threadpool) include(external/threadpool)
if(WITH_GPU)
include(cuda)
include(tensorrt)
include(external/anakin)
else()
set(WITH_ANAKIN OFF CACHE STRING "Anakin is valid only when GPU is set." FORCE)
endif()
include(cudnn) # set cudnn libraries, must before configure include(cudnn) # set cudnn libraries, must before configure
include(cupti) include(cupti)
include(configure) # add paddle env configuration include(configure) # add paddle env configuration
...@@ -210,14 +236,6 @@ set(EXTERNAL_LIBS ...@@ -210,14 +236,6 @@ set(EXTERNAL_LIBS
${PYTHON_LIBRARIES} ${PYTHON_LIBRARIES}
) )
if(WITH_GPU)
include(cuda)
include(tensorrt)
include(external/anakin)
else()
set(WITH_ANAKIN OFF CACHE STRING "Anakin is valid only when GPU is set." FORCE)
endif()
if(WITH_AMD_GPU) if(WITH_AMD_GPU)
find_package(HIP) find_package(HIP)
include(hip) include(hip)
...@@ -227,6 +245,10 @@ if(WITH_MKLML) ...@@ -227,6 +245,10 @@ if(WITH_MKLML)
list(APPEND EXTERNAL_LIBS ${MKLML_IOMP_LIB}) list(APPEND EXTERNAL_LIBS ${MKLML_IOMP_LIB})
endif() endif()
if(WITH_LIBXSMM)
list(APPEND EXTERNAL_LIBS ${LIBXSMM_LIBS})
endif()
if(WITH_MKLDNN) if(WITH_MKLDNN)
list(APPEND EXTERNAL_LIBS ${MKLDNN_LIB}) list(APPEND EXTERNAL_LIBS ${MKLDNN_LIB})
endif() endif()
...@@ -266,7 +288,3 @@ if(WITH_DOC) ...@@ -266,7 +288,3 @@ if(WITH_DOC)
find_python_module(recommonmark REQUIRED) find_python_module(recommonmark REQUIRED)
add_subdirectory(doc) add_subdirectory(doc)
endif() endif()
if (WITH_CONTRIB)
add_subdirectory(paddle/contrib)
endif()
...@@ -80,7 +80,7 @@ RUN pip install pre-commit 'ipython==5.3.0' && \ ...@@ -80,7 +80,7 @@ RUN pip install pre-commit 'ipython==5.3.0' && \
pip install opencv-python pip install opencv-python
#For docstring checker #For docstring checker
RUN pip install pylint pytest astroid isort RUN pip install pylint pytest astroid isort LinkChecker
COPY ./python/requirements.txt /root/ COPY ./python/requirements.txt /root/
RUN pip install -r /root/requirements.txt RUN pip install -r /root/requirements.txt
......
...@@ -18,7 +18,21 @@ learning to many products at Baidu. ...@@ -18,7 +18,21 @@ learning to many products at Baidu.
Our vision is to enable deep learning for everyone via PaddlePaddle. Our vision is to enable deep learning for everyone via PaddlePaddle.
Please refer to our [release announcement](https://github.com/PaddlePaddle/Paddle/releases) to track the latest feature of PaddlePaddle. Please refer to our [release announcement](https://github.com/PaddlePaddle/Paddle/releases) to track the latest feature of PaddlePaddle.
### Lastest PaddlePaddle Version: [Fluid](https://github.com/PaddlePaddle/Paddle/tree/develop/paddle/fluid)
### Latest PaddlePaddle Release: [Fluid 0.14.0](https://github.com/PaddlePaddle/Paddle/tree/v0.14.0)
### Install Latest Stable Release:
```
# Linux CPU
pip install paddlepaddle
# Linux GPU cuda9cudnn7
pip install paddlepaddle-gpu
# Linux GPU cuda8cudnn7
pip install paddlepaddle-gpu==0.14.0.post87
# Linux GPU cuda8cudnn5
pip install paddlepaddle-gpu==0.14.0.post85
# For installation on other platform, refer to http://paddlepaddle.org/
```
## Features ## Features
......
...@@ -85,8 +85,7 @@ def dist_transpile(trainer_id, args): ...@@ -85,8 +85,7 @@ def dist_transpile(trainer_id, args):
trainer_id, trainer_id,
pservers=pserver_endpoints, pservers=pserver_endpoints,
trainers=trainers, trainers=trainers,
sync_mode=not args.async_mode, sync_mode=not args.async_mode)
slice_var_up=not args.no_split_var)
if training_role == "PSERVER": if training_role == "PSERVER":
pserver_program = t.get_pserver_program(current_endpoint) pserver_program = t.get_pserver_program(current_endpoint)
pserver_startup_program = t.get_startup_program(current_endpoint, pserver_startup_program = t.get_startup_program(current_endpoint,
...@@ -210,7 +209,7 @@ def train_parallel(avg_loss, infer_prog, optimizer, train_reader, test_reader, ...@@ -210,7 +209,7 @@ def train_parallel(avg_loss, infer_prog, optimizer, train_reader, test_reader,
# generate fake: # generate fake:
if args.use_fake_data: if args.use_fake_data:
for var in feed_var_list: for var in feed_var_list:
v = startup_prog.global_block().clone_variable(var) v = startup_prog.global_block()._clone_variable(var)
var.persistable = True var.persistable = True
v.persistable = True v.persistable = True
......
#!/bin/bash
set -e set -e
function train() { function train() {
......
#!/bin/bash
set -e set -e
function clock_to_seconds() { function clock_to_seconds() {
......
#!/bin/bash
set -e set -e
function train() { function train() {
......
#!/bin/bash
set -e set -e
function clock_to_seconds() { function clock_to_seconds() {
......
#!/bin/bash
set -e set -e
function train() { function train() {
......
#!/bin/bash
set -e set -e
function train() { function train() {
......
#!/bin/bash
set -e set -e
function test() { function test() {
......
#!/bin/bash
set -e set -e
function test() { function test() {
......
#!/bin/bash
set -e set -e
function test() { function test() {
......
#!/bin/bash
set -e set -e
function test() { function test() {
......
...@@ -21,6 +21,7 @@ list(APPEND CUDNN_CHECK_LIBRARY_DIRS ...@@ -21,6 +21,7 @@ list(APPEND CUDNN_CHECK_LIBRARY_DIRS
${CUDNN_ROOT}/lib64 ${CUDNN_ROOT}/lib64
${CUDNN_ROOT}/lib ${CUDNN_ROOT}/lib
${CUDNN_ROOT}/lib/${TARGET_ARCH}-linux-gnu ${CUDNN_ROOT}/lib/${TARGET_ARCH}-linux-gnu
${CUDNN_ROOT}/local/cuda-${CUDA_VERSION}/targets/${TARGET_ARCH}-linux/lib/
$ENV{CUDNN_ROOT} $ENV{CUDNN_ROOT}
$ENV{CUDNN_ROOT}/lib64 $ENV{CUDNN_ROOT}/lib64
$ENV{CUDNN_ROOT}/lib $ENV{CUDNN_ROOT}/lib
......
...@@ -7,9 +7,20 @@ set(ANAKIN_INSTALL_DIR "${THIRD_PARTY_PATH}/install/anakin" CACHE PATH ...@@ -7,9 +7,20 @@ set(ANAKIN_INSTALL_DIR "${THIRD_PARTY_PATH}/install/anakin" CACHE PATH
set(ANAKIN_INCLUDE "${ANAKIN_INSTALL_DIR}" CACHE STRING "root of Anakin header files") set(ANAKIN_INCLUDE "${ANAKIN_INSTALL_DIR}" CACHE STRING "root of Anakin header files")
set(ANAKIN_LIBRARY "${ANAKIN_INSTALL_DIR}" CACHE STRING "path of Anakin library") set(ANAKIN_LIBRARY "${ANAKIN_INSTALL_DIR}" CACHE STRING "path of Anakin library")
set(ANAKIN_COMPILE_EXTRA_FLAGS -Wno-error=unused-variable -Wno-error=format-extra-args -Wno-error=comment -Wno-error=format -Wno-error=switch -Wno-error=return-type -Wno-error=non-virtual-dtor -Wno-reorder -Wno-error=cpp) set(ANAKIN_COMPILE_EXTRA_FLAGS
-Wno-error=unused-but-set-variable -Wno-unused-but-set-variable
-Wno-error=unused-variable -Wno-unused-variable
-Wno-error=format-extra-args -Wno-format-extra-args
-Wno-error=comment -Wno-comment
-Wno-error=format -Wno-format
-Wno-error=switch -Wno-switch
-Wno-error=return-type -Wno-return-type
-Wno-error=non-virtual-dtor -Wno-non-virtual-dtor
-Wno-sign-compare
-Wno-reorder
-Wno-error=cpp)
set(ANAKIN_LIBRARY_URL "https://github.com/pangge/Anakin/releases/download/3.0/anakin_release_simple.tar.gz") set(ANAKIN_LIBRARY_URL "https://github.com/pangge/Anakin/releases/download/Version0.1.0/anakin.tar.gz")
# A helper function used in Anakin, currently, to use it, one need to recursively include # A helper function used in Anakin, currently, to use it, one need to recursively include
# nearly all the header files. # nearly all the header files.
...@@ -31,9 +42,9 @@ if (NOT EXISTS "${ANAKIN_INSTALL_DIR}") ...@@ -31,9 +42,9 @@ if (NOT EXISTS "${ANAKIN_INSTALL_DIR}")
message(STATUS "Download Anakin library from ${ANAKIN_LIBRARY_URL}") message(STATUS "Download Anakin library from ${ANAKIN_LIBRARY_URL}")
execute_process(COMMAND bash -c "mkdir -p ${ANAKIN_INSTALL_DIR}") execute_process(COMMAND bash -c "mkdir -p ${ANAKIN_INSTALL_DIR}")
execute_process(COMMAND bash -c "rm -rf ${ANAKIN_INSTALL_DIR}/*") execute_process(COMMAND bash -c "rm -rf ${ANAKIN_INSTALL_DIR}/*")
execute_process(COMMAND bash -c "cd ${ANAKIN_INSTALL_DIR}; wget -q ${ANAKIN_LIBRARY_URL}") execute_process(COMMAND bash -c "cd ${ANAKIN_INSTALL_DIR}; wget --no-check-certificate -q ${ANAKIN_LIBRARY_URL}")
execute_process(COMMAND bash -c "mkdir -p ${ANAKIN_INSTALL_DIR}") execute_process(COMMAND bash -c "mkdir -p ${ANAKIN_INSTALL_DIR}")
execute_process(COMMAND bash -c "cd ${ANAKIN_INSTALL_DIR}; tar xzf anakin_release_simple.tar.gz") execute_process(COMMAND bash -c "cd ${ANAKIN_INSTALL_DIR}; tar xzf anakin.tar.gz")
endif() endif()
if (WITH_ANAKIN) if (WITH_ANAKIN)
......
...@@ -50,6 +50,7 @@ ExternalProject_Add( ...@@ -50,6 +50,7 @@ ExternalProject_Add(
UPDATE_COMMAND "" UPDATE_COMMAND ""
CONFIGURE_COMMAND "" CONFIGURE_COMMAND ""
BUILD_IN_SOURCE 1 BUILD_IN_SOURCE 1
PATCH_COMMAND cp ${PADDLE_SOURCE_DIR}/patches/grpc/grpc_library.h ${GRPC_SOURCES_DIR}/src/extern_grpc/include/grpcpp/impl/codegen/grpc_library.h && cp ${PADDLE_SOURCE_DIR}/patches/grpc/completion_queue.h ${GRPC_SOURCES_DIR}/src/extern_grpc/include/grpcpp/impl/codegen/completion_queue.h
# NOTE(yuyang18): # NOTE(yuyang18):
# Disable -Werror, otherwise the compile will fail in MacOS. # Disable -Werror, otherwise the compile will fail in MacOS.
# It seems that we cannot configure that by make command. # It seems that we cannot configure that by make command.
......
# Copyright (c) 2018 PaddlePaddle Authors. All Rights Reserved.
#
# Licensed under the Apache License, Version 2.0 (the "License");
# you may not use this file except in compliance with the License.
# You may obtain a copy of the License at
#
# http://www.apache.org/licenses/LICENSE-2.0
#
# Unless required by applicable law or agreed to in writing, software
# distributed under the License is distributed on an "AS IS" BASIS,
# WITHOUT WARRANTIES OR CONDITIONS OF ANY KIND, either express or implied.
# See the License for the specific language governing permissions and
# limitations under the License.
#
OPTION(WITH_LIBXSMM "Compile with libxsmm" OFF)
IF(NOT WITH_LIBXSMM)
return()
ENDIF()
IF(WIN32 OR APPLE OR ANDROID OR IOS)
MESSAGE(WARNING "Windows, Mac or Mobile are not supported with libxsmm in Paddle yet.")
SET(WITH_LIBXSMM OFF CACHE STRING "Disable LIBXSMM" FORCE)
return()
ENDIF()
INCLUDE (ExternalProject)
SET(LIBXSMM_SOURCES_DIR ${THIRD_PARTY_PATH}/libxsmm)
SET(LIBXSMM_INSTALL_DIR ${THIRD_PARTY_PATH}/install/libxsmm)
SET(LIBXSMM_INCLUDE_DIR "${LIBXSMM_INSTALL_DIR}/include" CACHE PATH "LIBXSMM include directory." FORCE)
SET(LIBXSMM_LIBRARY_DIR "${LIBXSMM_INSTALL_DIR}/lib" CACHE PATH "LIBXSMM library directory." FORCE)
SET(LIBXSMM_LIBS "${LIBXSMM_LIBRARY_DIR}/libxsmm.a"
"${LIBXSMM_LIBRARY_DIR}/libxsmmnoblas.a")
ExternalProject_Add(
extern_libxsmm
GIT_REPOSITORY "https://github.com/hfp/libxsmm.git"
GIT_TAG "7cc03b5b342fdbc6b6d990b190671c5dbb8489a2"
PREFIX ${LIBXSMM_SOURCES_DIR}
UPDATE_COMMAND ""
CONFIGURE_COMMAND ""
BUILD_IN_SOURCE 1
BUILD_COMMAND $(MAKE) --silent PREFIX=${LIBXSMM_INSTALL_DIR} CXX=g++ CC=gcc WARP=0 install
INSTALL_COMMAND ""
)
ADD_LIBRARY(libxsmm STATIC IMPORTED GLOBAL)
SET_PROPERTY(TARGET libxsmm PROPERTY IMPORTED_LOCATION "${LIBXSMM_LIBRARY_DIR}/libxsmm.a")
SET_PROPERTY(TARGET libxsmm PROPERTY IMPORTED_LOCATION "${LIBXSMM_LIBRARY_DIR}/libxsmmnoblas.a")
MESSAGE(STATUS "Libxsmm library: ${LIBXSMM_LIBS}")
include_directories(${LIBXSMM_INCLUDE_DIR})
ADD_DEFINITIONS(-DPADDLE_WITH_LIBXSMM)
ADD_DEPENDENCIES(libxsmm extern_libxsmm)
LIST(APPEND external_project_dependencies libxsmm)
...@@ -121,6 +121,11 @@ ELSE() ...@@ -121,6 +121,11 @@ ELSE()
TARGET_LINK_LIBRARIES(cblas ${CBLAS_LIBRARIES}) TARGET_LINK_LIBRARIES(cblas ${CBLAS_LIBRARIES})
ENDIF("${CBLAS_PROVIDER}" STREQUAL "MKLML") ENDIF("${CBLAS_PROVIDER}" STREQUAL "MKLML")
IF(WITH_LIBXSMM)
TARGET_LINK_LIBRARIES(cblas ${LIBXSMM_LIBS})
ADD_DEPENDENCIES(cblas extern_libxsmm)
ENDIF()
IF(NOT ${CBLAS_FOUND}) IF(NOT ${CBLAS_FOUND})
ADD_DEPENDENCIES(cblas extern_openblas) ADD_DEPENDENCIES(cblas extern_openblas)
LIST(APPEND external_project_dependencies cblas) LIST(APPEND external_project_dependencies cblas)
......
...@@ -18,8 +18,9 @@ ENDIF() ...@@ -18,8 +18,9 @@ ENDIF()
INCLUDE(python_module) INCLUDE(python_module)
FIND_PACKAGE(PythonInterp 2.7) FIND_PACKAGE(PythonInterp ${PY_VERSION})
FIND_PACKAGE(PythonLibs 2.7) FIND_PACKAGE(PythonLibs ${PY_VERSION})
# Fixme: Maybe find a static library. Get SHARED/STATIC by FIND_PACKAGE. # Fixme: Maybe find a static library. Get SHARED/STATIC by FIND_PACKAGE.
ADD_LIBRARY(python SHARED IMPORTED GLOBAL) ADD_LIBRARY(python SHARED IMPORTED GLOBAL)
SET_PROPERTY(TARGET python PROPERTY IMPORTED_LOCATION ${PYTHON_LIBRARIES}) SET_PROPERTY(TARGET python PROPERTY IMPORTED_LOCATION ${PYTHON_LIBRARIES})
......
...@@ -263,7 +263,7 @@ function(cc_test TARGET_NAME) ...@@ -263,7 +263,7 @@ function(cc_test TARGET_NAME)
COMMAND ${TARGET_NAME} ${cc_test_ARGS} COMMAND ${TARGET_NAME} ${cc_test_ARGS}
WORKING_DIRECTORY ${CMAKE_CURRENT_BINARY_DIR}) WORKING_DIRECTORY ${CMAKE_CURRENT_BINARY_DIR})
if (${cc_test_SERIAL}) if (${cc_test_SERIAL})
set_property(TEST ${TARGET_NAME} PROPERTY SERIAL 1) set_property(TEST ${TARGET_NAME} PROPERTY RUN_SERIAL 1)
set_property(TEST ${TARGET_NAME} PROPERTY ENVIRONMENT FLAGS_init_allocated_mem=true) set_property(TEST ${TARGET_NAME} PROPERTY ENVIRONMENT FLAGS_init_allocated_mem=true)
endif() endif()
endif() endif()
...@@ -328,7 +328,7 @@ function(nv_test TARGET_NAME) ...@@ -328,7 +328,7 @@ function(nv_test TARGET_NAME)
add_dependencies(${TARGET_NAME} ${nv_test_DEPS} paddle_gtest_main lod_tensor memory gtest gflags glog) add_dependencies(${TARGET_NAME} ${nv_test_DEPS} paddle_gtest_main lod_tensor memory gtest gflags glog)
add_test(${TARGET_NAME} ${TARGET_NAME}) add_test(${TARGET_NAME} ${TARGET_NAME})
if (nv_test_SERIAL) if (nv_test_SERIAL)
set_property(TEST ${TARGET_NAME} PROPERTY SERIAL 1) set_property(TEST ${TARGET_NAME} PROPERTY RUN_SERIAL 1)
set_property(TEST ${TARGET_NAME} PROPERTY ENVIRONMENT FLAGS_init_allocated_mem=true) set_property(TEST ${TARGET_NAME} PROPERTY ENVIRONMENT FLAGS_init_allocated_mem=true)
endif() endif()
endif() endif()
......
...@@ -138,29 +138,21 @@ copy(memory_lib ...@@ -138,29 +138,21 @@ copy(memory_lib
set(inference_deps paddle_fluid_shared paddle_fluid) set(inference_deps paddle_fluid_shared paddle_fluid)
if(WITH_CONTRIB) set(module "inference/api")
message(STATUS "installing contrib") if (WITH_ANAKIN AND WITH_GPU)
set(contrib_dst_dir "${FLUID_INSTALL_DIR}/contrib/inference") copy(anakin_inference_lib DEPS paddle_inference_api inference_anakin_api
if (WITH_ANAKIN AND WITH_GPU) SRCS
copy(contrib_anakin_inference_lib DEPS paddle_inference_api inference_anakin_api ${PADDLE_BINARY_DIR}/paddle/fluid/inference/api/libinference_anakin_api* # compiled anakin api
SRCS ${PADDLE_BINARY_DIR}/third_party/install/anakin/*.tar.gz # anakin release
${PADDLE_BINARY_DIR}/paddle/contrib/inference/libinference_anakin_api* # compiled anakin api DSTS ${dst_dir}/inference/anakin ${dst_dir}/inference/anakin)
${PADDLE_BINARY_DIR}/third_party/install/anakin/*.tar.gz # anakin release list(APPEND inference_deps anakin_inference_lib)
DSTS ${contrib_dst_dir}/anakin ${contrib_dst_dir}/anakin)
list(APPEND inference_deps contrib_anakin_inference_lib)
endif()
copy(contrib_inference_lib DEPS paddle_inference_api paddle_inference_api_shared
SRCS ${PADDLE_SOURCE_DIR}/paddle/contrib/inference/paddle_inference_api.h
${PADDLE_BINARY_DIR}/paddle/contrib/inference/libpaddle_inference_api*
DSTS ${contrib_dst_dir} ${contrib_dst_dir})
list(APPEND inference_deps contrib_inference_lib)
endif() endif()
set(module "inference") set(module "inference")
copy(inference_lib DEPS ${inference_deps} copy(inference_lib DEPS ${inference_deps}
SRCS ${src_dir}/${module}/*.h ${PADDLE_BINARY_DIR}/paddle/fluid/inference/libpaddle_fluid.* SRCS ${src_dir}/${module}/*.h ${PADDLE_BINARY_DIR}/paddle/fluid/inference/libpaddle_fluid.*
DSTS ${dst_dir}/${module} ${dst_dir}/${module} ${src_dir}/${module}/api/paddle_inference_api.h ${src_dir}/${module}/api/demo_ci
DSTS ${dst_dir}/${module} ${dst_dir}/${module} ${dst_dir}/${module} ${dst_dir}/${module}
) )
set(module "platform") set(module "platform")
......
# Get the latest git tag. # Get the latest git tag.
set(PADDLE_VERSION $ENV{PADDLE_VERSION}) set(PADDLE_VERSION $ENV{PADDLE_VERSION})
set(tmp_version "HEAD") set(tmp_version "HEAD")
set(TAG_VERSION_REGEX "[0-9]+\\.[0-9]+\\.[0-9]+(\\.(a|b|rc)\\.[0-9]+)?")
set(COMMIT_VERSION_REGEX "[0-9a-f]+[0-9a-f]+[0-9a-f]+[0-9a-f]+[0-9a-f]+")
while ("${PADDLE_VERSION}" STREQUAL "") while ("${PADDLE_VERSION}" STREQUAL "")
# Check current branch name
execute_process( execute_process(
COMMAND ${GIT_EXECUTABLE} describe --tags --abbrev=0 ${tmp_version} COMMAND ${GIT_EXECUTABLE} rev-parse --abbrev-ref ${tmp_version}
WORKING_DIRECTORY ${PADDLE_SOURCE_DIR} WORKING_DIRECTORY ${PADDLE_SOURCE_DIR}
OUTPUT_VARIABLE GIT_TAG_NAME OUTPUT_VARIABLE GIT_BRANCH_NAME
RESULT_VARIABLE GIT_RESULT RESULT_VARIABLE GIT_BRANCH_RESULT
ERROR_QUIET OUTPUT_STRIP_TRAILING_WHITESPACE) ERROR_QUIET OUTPUT_STRIP_TRAILING_WHITESPACE)
if (NOT ${GIT_RESULT}) if (NOT ${GIT_BRANCH_RESULT})
# Check the tag is a correct version execute_process(
if (${GIT_TAG_NAME} MATCHES "v[0-9]+\\.[0-9]+\\.[0-9]+(\\.(a|b|rc)\\.[0-9]+)?") COMMAND ${GIT_EXECUTABLE} describe --tags --abbrev=0 --always ${tmp_version}
string(REPLACE "v" "" PADDLE_VERSION ${GIT_TAG_NAME}) WORKING_DIRECTORY ${PADDLE_SOURCE_DIR}
else() # otherwise, get the previous git tag name. OUTPUT_VARIABLE GIT_TAG_NAME
set(tmp_version "${GIT_TAG_NAME}~1") RESULT_VARIABLE GIT_RESULT
ERROR_QUIET OUTPUT_STRIP_TRAILING_WHITESPACE)
if (NOT ${GIT_RESULT})
# Check if current branch is release branch
if (${GIT_BRANCH_NAME} MATCHES "release/${TAG_VERSION_REGEX}")
# Check the tag is a correct version
if (${GIT_TAG_NAME} MATCHES "${COMMIT_VERSION_REGEX}")
# if no tag was found, set PADDLE_VERSION to 0.0.0 to represent latest
set(PADDLE_VERSION "0.0.0")
elseif (${GIT_TAG_NAME} MATCHES "v${TAG_VERSION_REGEX}")
string(REPLACE "v" "" PADDLE_VERSION ${GIT_TAG_NAME})
else() # otherwise, get the previous git tag name.
set(tmp_version "${GIT_TAG_NAME}~1")
endif()
else()
# otherwise, we always set PADDLE_VERSION to 0.0.0 to represent latest
set(PADDLE_VERSION "0.0.0")
endif()
else()
set(PADDLE_VERSION "0.0.0")
message(WARNING "Cannot add paddle version from git tag")
endif() endif()
else() else()
set(PADDLE_VERSION "0.0.0") set(PADDLE_VERSION "0.0.0")
message(WARNING "Cannot add paddle version from git tag") message(WARNING "Cannot add paddle version for wrong git branch result")
endif() endif()
endwhile() endwhile()
......
...@@ -1768,3 +1768,11 @@ reverse ...@@ -1768,3 +1768,11 @@ reverse
.. autofunction:: paddle.fluid.layers.reverse .. autofunction:: paddle.fluid.layers.reverse
:noindex: :noindex:
.. _api_fluid_layers_rank_loss:
rank_loss
-------
.. autofunction:: paddle.fluid.layers.rank_loss
:noindex:
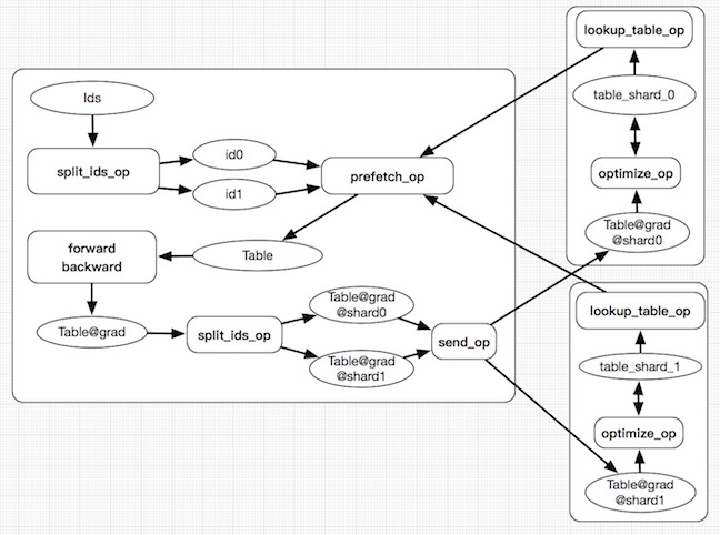
# Design Doc: Distributed Lookup Table Operator # Design Doc: Distributed Lookup Table Operator
A lookup table operator in PaddlePaddle where the table could be out A distribute lookup table operator in PaddlePaddle where the table could be out
of the memory of a computer. of the memory of a computer.
## Background ## Background
...@@ -24,14 +24,14 @@ memory, so we'd need a distributed storage service, which supports the ...@@ -24,14 +24,14 @@ memory, so we'd need a distributed storage service, which supports the
lookup of rows. lookup of rows.
The following figure illustrates the multiplication of x with two The following figure illustrates the multiplication of x with two
non-zero elements, or say, two symbols, and a lookup table W: non-zero elements, or say two symbols, and a lookup table W:
![lookup table](./src/lookup_table.png) ![lookup table](./src/lookup_table.png)
### The Backward Algorithm ### The Backward Algorithm
The backward algorithm computes W'(x) using W(x). W'(x) has the same The backward algorithm computes W'(x) using W(x). W'(x) has the same
scale of size as W(x) and is much smaller than W. the scale of size as W(x) and is much smaller than W.
To optimize W given W', we can do simple SGD update: To optimize W given W', we can do simple SGD update:
...@@ -44,111 +44,46 @@ $$W = f(W, W')$$ ...@@ -44,111 +44,46 @@ $$W = f(W, W')$$
The following figure illustrates the backward pass of the lookup The following figure illustrates the backward pass of the lookup
operator: ![lookup table training](./src/lookup_table_training.png) operator: ![lookup table training](./src/lookup_table_training.png)
## Distributed Storage Service ## Distributed Lookup Table
### Problem 1: The lookup table may be very large.
The forward algorithm requires a distributed storage service for W.
The backward algorithm prefers that the storage system can apply the In the condition like the search engine and recommendation system, the number of feature Id may be very large, say 100,000,000,000, then for a float value lookup table of size 8, the total size of the table is:
optimization algorithm on W. The following two sections describe two
solutions -- the former doesn't require that the storage service can ```
do optimization, the latter does. 100,000,000,000 * 8 * 4(Bytes) = 2980.23 GB
```
### Storage Service Doesn't Optimize
### Solution: Distributed storage
In this design, we use highly-optimized distributed storage, e.g.,
memcached, as the storage service, and we run the optimization 1. Paddle use [SelectedRows](https://github.com/PaddlePaddle/Paddle/blob/develop/doc/fluid/design/modules/selected_rows.md) as the storage format for the lookup table, the lookup table parameter will be split to multi-machine according to the hash of the feature ID, and data will also be split and send to the same machine to prefetch the parameter.
algorithm on parameter servers of PaddlePaddle. The following figure
illustrates the training process. 1. For common parameters, the trainer will get the whole parameter for training, but for the big lookup table, the trainer can not store the whole parameter. Because the input data feature is very sparse, every time we only need a few parameters for training, so we use `prefetch_op` to only prefetch the parameter needed to trainer.
<!-- ### Problem 2. The Id in the lookup table is not sure before training.
Note: please update the following URL when update this digraph.
<img src='https://g.gravizo.com/svg? The feature Id is calculated by the hash function because the feature data source is so large, we can not get all the Id before training. So we can not initialize the table before training.
digraph G {
rankdir="LR"; ### Solution: Id auto growth
subgraph cluster1 {
P1 [label="pserver 1"]; At the beginning of training, paddle only malloc the memory for the lookup table at parameter server side, the Id and it's value will not be initialized. During training, when a parameter server received an Id, if it is already in the lookup table, it will return the existing parameter, if the Id does not exist, paddle will add it into the lookup table and initialize the value for it.
P2 [label="pserver 2"];
T1 [label="trainer 1"]; ### Problem 3: parameter load and save
T2 [label="trainer 2"];
T3 [label="trainer 3"]; For common parameters, paddle use trainer to save and load them. But for distributed lookup table, trainer cannot do this because it's large size.
}
KV [label="memcached"]; ### Solution: Parameter server side save and load
T1 -> P1;
T1 -> P2; Paddle support parameter server side save and load for distribute lookup table. Each machine of parameter servers will only save and load part of the whole table.
T2 -> P1;
T2 -> P2; ## Architecture
T3 -> P1; The whole architecture of the distribute lookup table is as below:
T3 -> P2;
P1 -> KV [color=gray, weight=0.1]; ### Training steps:
KV -> P1 [color=gray, weight=0.1]; 1. Read a batch of data, the data is feature ids.
P2 -> KV [color=gray, weight=0.1]; 1. The input ids will be split by `split_ids_op` with the same hash function of the lookup table.
KV -> P2 [color=gray, weight=0.1]; 1. The `prefetch_op` use the split result to prefetch parameters back from the lookup table.
KV -> T1 [color=gray, weight=0.1]; 1. Run forward-backward to get the gradient of the lookup table.
KV -> T2 [color=gray, weight=0.1]; 1. `split_ids_op` split the gradient and then use `send_op` to the parameter server.
KV -> T3 [color=gray, weight=0.1]; 1. parameter server update the table with the received gradient.
}
) ![distribute lookup table](./src/distributed_lookup_table.jpeg)
'/>
-->
<img src='https://g.gravizo.com/svg?%20digraph%20G%20{%20rankdir=%22LR%22;%20subgraph%20cluster1%20{%20P1%20[label=%22pserver%201%22];%20P2%20[label=%22pserver%202%22];%20T1%20[label=%22trainer%201%22];%20T2%20[label=%22trainer%202%22];%20T3%20[label=%22trainer%203%22];%20}%20KV%20[label=%22memcached%22];%20T1%20-%3E%20P1;%20T1%20-%3E%20P2;%20T2%20-%3E%20P1;%20T2%20-%3E%20P2;%20T3%20-%3E%20P1;%20T3%20-%3E%20P2;%20P1%20-%3E%20KV%20[color=gray,%20weight=0.1];%20KV%20-%3E%20P1%20[color=gray,%20weight=0.1];%20P2%20-%3E%20KV%20[color=gray,%20weight=0.1];%20KV%20-%3E%20P2%20[color=gray,%20weight=0.1];%20KV%20-%3E%20T1%20[color=gray,%20weight=0.1];%20KV%20-%3E%20T2%20[color=gray,%20weight=0.1];%20KV%20-%3E%20T3%20[color=gray,%20weight=0.1];%20}'/>
Each trainer runs the forward and backward passes using their local
data:
1. In the forward pass, when a trainer runs the forward algorithm of a
lookup operator, it retrieves W(x) from the storage service.
1. The trainer computes W'(x) in the backward pass using W(x).
During the global update process:
1. Each trainer uploads its W'(x) to parameter servers.
1. The parameter server runs the optimization algorithm, e.g., the
Adam optimization algorithm, which requires that
1. The parameter server retrieves W(x) from memcached, and
1. The parameter server pushes $\Delta W(x)=f(W(x), lambda \sum_j
W'(x))$ to memcached, where $f$ denotes the optimization
algorithm.
### Storage Service Does Optimize
This design is very similar to the above one, except that the
optimization algorithm $f$ runs on the storage service.
- Pro: parameter servers do not retrieve W(x) from the storage
service, thus saves half network communication.
- Con: the storage service needs to be able to run the optimization
algorithm.
## Distributed Sparse Table in Fluid
For another design, we can implement a distributed sparse table in Fluid,
and don't need to maintain an external storage component while training.
You may need to read Fluid [Distributed Training Architecture](./distributed_architecture.md)
and [Parameter Server](./parameter_server.md) before going on.
![fluid lookup remote table](./src/fluid_lookup_remote_table.png)
Partition a large table into multiple pserver instances
1. `DistributeTranspiler` would split the table partitioned into some small
table blocks with some partitioned algorithms such as
[RoundRobin](https://en.wikipedia.org/wiki/Round-robin_scheduling),
[Hash](https://en.wikipedia.org/wiki/Hash) and etc...
1. For some cases, the range of input `Ids` is very wide and unpredictable, so the sparse
table would be able to fill a new value for the id that didn't appear before with
zero, uniform random or Gaussian distribution.
For each Trainer's training process:
1. In the forward pass, we use `pre-fetch` op to pre-fetch parameter blocks according to the
input `Ids` from PServers instead of the local `lookup_table` op, and then merge the blocks
into a parameter `W`.
1. Compute `GRAD@W'` in the backward pass using the pre-fetched `W` and send it to PServer to
execute the optimize pass.
## Conclusion
Let us do the "storage service does not optimize" solution first, as a
baseline at least, because it is easier to use a well-optimized
distributed storage service like memcached. We can do the "storage
service does optimize" solution later or at the same time, which, if
implemented carefully, should have better performance than the former.
## Motivation
There is a `gap` between the `Program` defined by
user and the `Executable` that can be scheduled
efficiently on heterogeneous hardware, either locally
or distributedly.
Usually, the `gap` is bridged by
* A serious transformations with defined order.
* These transformations usually involve
`insert, delete, clustering, split, dependency analysis`.
* Has a simple way to verify and debug each transformation.
* Flexible to add, remove or customize transformations to fit
the requirements of various algorithms (models) and hardware secenarios.
Some other events also push us to a better unified pattern.
* The deep learning framework is built around the concepts of graphs.
To leverage tools such as compilation (e.g. TVM and nGraph) or
cross-framework conversion (e.g. ONNX), we also need a intermediate
representation that can be connected to the rest of the ecosystem.
We need a unified pattern to naturally support the requirements
described above. The pattern should fit both training, inference
and other offline serielized model transformations.
Learned from LLVM and other deep learning framework, we draft the
design below.
## Design
### Major Concepts
#### Node
`Node` represents an operation that performs some computation or
a variable that is input or output of operation.
`Node`s are connected to other `Node`s via inputs and outputs.
Other properties (maybe device placement information) can be added
to `Node` in the future if it's a
common requirement of many other `Pass`es. Otherwise, it should live
in a `Node` wrapper class that is private to some `Pass` or be
a local member of a `Pass`.
#### Graph
`Graph` contains a list of `Node`s, which are connected to
each other via inputs and outputs.
TODO: Better definitions for the graph.
`Graph` can also contain `Attribute`s. `Attribute`s
can be `any` thing. For example, it can be a list of "wraper"
nodes. The `wrapper` nodes compose `Node`s and provide
helper method for execution or transformation. `Attribute`
can also contain other things that describe some properties of
the `Graph` or `Graph` nodes. `Attribute` can be passed
across `Pass`. However, it should be used with care.
```cpp
class Graph {
public:
explicit Graph(const ProgramDesc &program);
bool Has(const std::string &attr_name) const;
template <typename AttrType>
AttrType &Get(const std::string &attr_name) const;
template <typename AttrType>
void Set(const std::string &attr_name, AttrType *attr);
const std::unordered_set<ir::Node *> &Nodes() const;
// Create a normal variable with non-null VarDesc.
ir::Node *CreateVarNode(VarDesc *var_desc);
// Create a normal runnable operator with OpDesc.
ir::Node *CreateOpNode(OpDesc *op_desc);
// Create a control dependency var that connects 2 operations. The
// var doesn't hold any data. Other than that, it's no different from
// other var, considering dependency analysis.
ir::Node *CreateControlDepVar();
// A more free style way of creating a graph node. Mostly use for test
// or "copy" from another node. Avoid using it if possible.
ir::Node *CreateEmptyNode(const std::string &name, ir::Node::Type type);
// Clear all node information of the graph and return the ownership of the
// nodes.
std::vector<std::unique_ptr<ir::Node>> ReleaseNodes();
};
```
#### Pass
`Pass` represents a transformation of `Graph`. Its input
is a `Graph` and its output is also a `Graph`. For example,
a `Pass` can simply print out the `Graph`. A `Pass`
can also fuse some `Graph`'s `Node`s.
```cpp
class Pass {
public:
std::unique_ptr<Graph> Apply(std::unique_ptr<Graph> graph) const {
// Some correctness check.
auto new_graph = ApplyImpl(std::move(graph));
// Some correctness check.
return new_graph;
}
// Get a reference to the attributed previously set.
template <typename AttrType>
AttrType &Get(const std::string &attr_name) const;
// Set a pointer to the attribute. Pass takes ownership of the attribute.
template <typename AttrType>
void Set(const std::string &attr_name, AttrType *attr) ;
// Set a pointer to the attribute. Pass doesn't take ownership. Caller
// should delete the attribute.
template <typename AttrType>
void SetNotOwned(const std::string &attr_name, AttrType *attr);
protected:
virtual std::unique_ptr<Graph> ApplyImpl(std::unique_ptr<Graph> graph) const = 0;
};
// In my_pass.cc
class MyPass : public Pass {
protected:
std::unique_ptr<Graph> ApplyImpl(std::unique_ptr<Graph> graph) const override {
// do something.
return graph;
}
}
REGISTER_PASS(my_pass, MyPass)
.RequirePassAttr("places")
.RequireGraphAttr("dep_vars");
// To use the pass.
auto my_pass = ir::PassRegistry::Instance().Get("my_pass");
graph = my_pass->Apply(std::move(graph));
// Note: to force link my_pass.cc, in the code:
USE_PASS(my_pass);
```
#### Optimize
`Optimize` contains a series of `Pass` with defined order.
`Optimize` transforms a `Graph` that only contains raw
modeling logic to a `Graph` that can be run efficiently while
maintaining the original modeling logic.
### Optimize Process
* Program is first converted to Graph.
* Graph goes through a series of Pass
* Graph is transformed from raw model logic to a
form that is efficient to execute.
```
// Program->ProgramToGraph->Graph->Pass1->Graph->Pass2->Graph->Pass3->Graph->Executor
auto graph = Graph(program);
graph = PassRegistry::Instance().Get("op_fuse_pass").Apply(std::move(grah));
// For more complex Pass, Optimize Process can provide Pass attributes.
auto mem_opt_pass = PassRegistry::Instance().Get("memory_optimization_pass");
mem_opt_pass.SetNotOwned<int>("optimize_level", 1);
mem_opt_pass->Apply(std::move(graph));
graph = PassRegistry::Instance().Get("multi_device_pass").Apply(std::move(grah));
graph = PassRegistry::Instance().Get("multi_device_check_pass").Apply(std::move(grah));
Executor exe;
exe.Run(graph);
```
...@@ -98,13 +98,13 @@ class Block(objects): ...@@ -98,13 +98,13 @@ class Block(objects):
def append_operator(self, ...): def append_operator(self, ...):
self.ops.append(Operator(self, ...)) self.ops.append(Operator(self, ...))
def prepend_operator(self, ...): # Parameter's ctor prepands initialize operators. def _prepend_operator(self, ...): # Parameter's ctor prepands initialize operators.
self.ops.prepend(Operator(self, ...)) self.ops.prepend(Operator(self, ...))
``` ```
`create_parameter` is necessary because parameters are global variables, defined in the global block, but can be created in some sub-blocks. For example, an FC layer in the step block of an RNN operator. `create_parameter` is necessary because parameters are global variables, defined in the global block, but can be created in some sub-blocks. For example, an FC layer in the step block of an RNN operator.
`prepend_operator` is necessary because the constructor of `Parameter` needs to create the initialize (or load) operator of the parameter, and would like to put it in the *preamble* of the global block. `_prepend_operator` is necessary because the constructor of `Parameter` needs to create the initialize (or load) operator of the parameter, and would like to put it in the *preamble* of the global block.
### Operator ### Operator
......
Fixed-point quantization uses lower bits, for example, 2-bit, 3-bit or 8-bit fixed point to represent weights and activations, which usually are in singe-precision float-point with 32 bits. The fixed-point representation has advantages in reducing memory bandwidth, lowering power consumption and computational resources as well as the model storage requirements. It is especially important for the inference in embedded-device deployment.
According to some experiments, the apporach to quantize the model trained in float point directly works effectively on the large models, like the VGG model having many parameters. But the accuracy drops a lot for the small model. In order to improve the tradeoff between accuracy and latency, many quantized training apporaches are proposed.
This document is to design a quantized training framework on Fluid. The first part will introduce how to quantize, The second part will describe the quantized training framework. The last part will illustrate how to calculate the quantization scale.
### How to quantize
There are many ways to quantize the float value to fixed-point value. For example:
$$ r = min(max(x, a), b)$$
$$ s = \frac{b - a}{n - 1} $$
$$ q = \left \lfloor \frac{r - a}{s} \right \rceil $$
where, $x$ is the float value to be quantized, $[a, b]$ is the quantization range, $a$ is the minimum value and $b$ is the maximal value. $\left \lfloor \right \rceil$ denotes rounding to the nearest integer. If the quantization level is $k$, $n$ is $2^k$, for example, $k$ is 8 and $n$ is 256. $q$ is the quantized integer.
The quantization we applied is parameterized by the number of quantization levels and maximum absolute value:
$$ M = max(abs(x)) $$
$$ q = \left \lfloor \frac{x}{M} * (n - 1) \right \rceil $$
where, $x$ is the float value to be quantized, $M$ is maximum absolute value. $\left \lfloor \right \rceil$ denotes rounding to the nearest integer. For 8 bit quantization, $n=2^{8}=256$. $q$ is the quantized integer.
Wether the *min-max* quantization or *max-abs* quantization, they also can be represent:
$q = scale * r + b$
We call *min-max*, *max-abs* as the quantization arguments, also call them quantization scale or quantization range.
How to calculate the quantization scale (or maximum absolute value) for inference will be described in the last part.
### Training Framework
#### Forward pass
The forward pass is simulated quantization, see Figure 1.
The training framework is as following figure.
<p align="center">
<img src="quantization_forward.png" width="300" height="340"><br/>
Figure 1. Forward in training with simulated quantization.
</p>
- Firstly, both input and weight will be quantized to 8-bit integers.
- Second, do the multiplication (or convolution) operation with integers.
- Third, dequantize the multiplication (or convolution) results to 32-bit float point.
- Finally, do bias-addition in float type of 32 bit. Here, the bias is not quantized.
For general matrix multiplication (GEMM), quantize for $X$ and $W$:
$$ X_q = \left \lfloor \frac{X}{X_m} * (n - 1) \right \rceil $$
$$ W_q = \left \lfloor \frac{W}{W_m} * (n - 1) \right \rceil $$
Do GEMM:
$$ Y = X_q * W_q $$
Dequantize $Y$:
$$
\begin{align}
Y_{dq} &=\frac{Y}{(n - 1) * (n - 1)} * X_m * W_m \\\
&=\frac{X_q * W_q}{(n - 1) * (n - 1)} * X_m * W_m \\\
&=(\frac{X_q}{n - 1} * X_m) * (\frac{W_q}{n - 1} * W_m)
\end{align}
$$
From these formulas, dequantization also can be moved before GEMM, do dequantization for $Xq$ and $Wq$ at first, then do GEMM. The forward workflow in training is equivalent to following framework.
<p align="center">
<img src="quantization_equivalent_forward.png" width="300" height="330"><br/>
Figure 2. Equivalent forward in training with simulated quantization.
</p>
We use this equivalent workflow in the training. In our desigin, there is a quantization transpiler to insert the quantization operator and the de-quantization operator in the Fluid `ProgramDesc`. Since the outputs of quantization and de-quantization operator are still in floating point, they are called faked quantization and de-quantization operator. And the training framework is called simulated quantization.
#### Backward pass
See Figure 3. The gradients are calculated by dequantized weights and activations. All inputs and outputs are float point with 32-bit. And in the weight updating process, the gradients will be added to the original weight, not the quantized or dequantized weights.
<p align="center">
<img src="quantization_backward_and_optimization.png"><br/>
Figure 3. Backward and weight updating in training with simulated quantization.
</p>
So the quantization transipler will change some inputs of the corresponding backward operators.
### How to calculate quantization scale
There are two strategies to calculate quantization scale, we call them dynamic and static strategy. The dynamic strategy calculates the quantization scale value each iteration. The static strategy keeps the quantization scale for different inputs.
For weights, we apply the dynamic strategy in the training, that is to say, the quantization scale will be recalculated during each iteration until the traning is finished.
For activations, the quantization scales are estimated during training, then used in inference. There are several different ways to estimate them:
1. Calculate the mean of maximum absolute during a window.
2. Calculate the max of maximum absolute during a window.
3. Calculate the running mean of maximum absolute during a window, as follows:
$$ Vt = (1 - k) * V + k * V_{t-1} $$
where, $V$ is the maximum absolute value of current batch, $Vt$ is the running mean value. $k$ is a factor, such as 0.9.
...@@ -7,13 +7,13 @@ ...@@ -7,13 +7,13 @@
====================== ======================================== ====================== ========================================
版本说明 C++预测库 版本说明 C++预测库
====================== ======================================== ====================== ========================================
cpu_avx_mkl `fluid.tgz <https://guest:@paddleci.ngrok.io/repository/download/Manylinux1_CpuAvxCp27cp27mu/.lastSuccessful/fluid.tgz>`_ cpu_avx_mkl `fluid.tgz <https://guest:@paddleci.ngrok.io/repository/download/Manylinux1_CpuAvxCp27cp27mu/.lastSuccessful/fluid.tgz/?branch=0.14.0>`_
cpu_avx_openblas `fluid.tgz <https://guest:@paddleci.ngrok.io/repository/download/Manylinux1_CpuAvxOpenblas/.lastSuccessful/fluid.tgz>`_ cpu_avx_openblas `fluid.tgz <https://guest:@paddleci.ngrok.io/repository/download/Manylinux1_CpuAvxOpenblas/.lastSuccessful/fluid.tgz/?branch=0.14.0>`_
cpu_noavx_openblas `fluid.tgz <https://guest:@paddleci.ngrok.io/repository/download/Manylinux1_CpuNoavxOpenblas/.lastSuccessful/fluid.tgz>`_ cpu_noavx_openblas `fluid.tgz <https://guest:@paddleci.ngrok.io/repository/download/Manylinux1_CpuNoavxOpenblas/.lastSuccessful/fluid.tgz/?branch=0.14.0>`_
cuda7.5_cudnn5_avx_mkl `fluid.tgz <https://guest:@paddleci.ngrok.io/repository/download/Manylinux1_Cuda75cudnn5cp27cp27mu/.lastSuccessful/fluid.tgz>`_ cuda7.5_cudnn5_avx_mkl `fluid.tgz <https://guest:@paddleci.ngrok.io/repository/download/Manylinux1_Cuda75cudnn5cp27cp27mu/.lastSuccessful/fluid.tgz/?branch=0.14.0>`_
cuda8.0_cudnn5_avx_mkl `fluid.tgz <https://guest:@paddleci.ngrok.io/repository/download/Manylinux1_Cuda80cudnn5cp27cp27mu/.lastSuccessful/fluid.tgz>`_ cuda8.0_cudnn5_avx_mkl `fluid.tgz <https://guest:@paddleci.ngrok.io/repository/download/Manylinux1_Cuda80cudnn5cp27cp27mu/.lastSuccessful/fluid.tgz/?branch=0.14.0>`_
cuda8.0_cudnn7_avx_mkl `fluid.tgz <https://guest:@paddleci.ngrok.io/repository/download/Manylinux1_Cuda8cudnn7cp27cp27mu/.lastSuccessful/fluid.tgz>`_ cuda8.0_cudnn7_avx_mkl `fluid.tgz <https://guest:@paddleci.ngrok.io/repository/download/Manylinux1_Cuda8cudnn7cp27cp27mu/.lastSuccessful/fluid.tgz/?branch=0.14.0>`_
cuda9.0_cudnn7_avx_mkl `fluid.tgz <https://guest:@paddleci.ngrok.io/repository/download/Manylinux1_Cuda90cudnn7avxMkl/.lastSuccessful/fluid.tgz>`_ cuda9.0_cudnn7_avx_mkl `fluid.tgz <https://guest:@paddleci.ngrok.io/repository/download/Manylinux1_Cuda90cudnn7avxMkl/.lastSuccessful/fluid.tgz/?branch=0.14.0>`_
====================== ======================================== ====================== ========================================
从源码编译 从源码编译
......
# 如何使用timeline工具做性能分析 # 如何使用timeline工具做性能分析
1. 在训练的主循环外加上`with profiler.profiler(...)`。运行之后,代码会在`/tmp/profile`目录下生成一个profile的记录文件。 1. 在训练的主循环外加上`profiler.start_profiler(...)``profiler.stop_profiler(...)`。运行之后,代码会在`/tmp/profile`目录下生成一个profile的记录文件。
**提示:** **提示:**
请不要在timeline记录信息时运行太多次迭代,因为timeline中的记录数量和迭代次数是成正比的。 请不要在timeline记录信息时运行太多次迭代,因为timeline中的记录数量和迭代次数是成正比的。
```python ```python
with profiler.profiler('All', 'total', '/tmp/profile') as prof: for pass_id in range(pass_num):
for pass_id in range(pass_num): for batch_id, data in enumerate(train_reader()):
for batch_id, data in enumerate(train_reader()): if pass_id == 0 and batch_id == 5:
exe.run(fluid.default_main_program(), profiler.start_profiler("All")
feed=feeder.feed(data), elif pass_id == 0 and batch_id == 10:
fetch_list=[]) profiler.stop_profiler("total", "/tmp/profile")
exe.run(fluid.default_main_program(),
feed=feeder.feed(data),
fetch_list=[])
... ...
``` ```
1. 运行`python paddle/tools/timeline.py`来处理`/tmp/profile`,这个程序默认会生成一个`/tmp/timeline`文件,你也可以用命令行参数来修改这个路径,请参考[timeline.py](https://github.com/PaddlePaddle/Paddle/blob/develop/tools/timeline.py) 1. 运行`python paddle/tools/timeline.py`来处理`/tmp/profile`,这个程序默认会生成一个`/tmp/timeline`文件,你也可以用命令行参数来修改这个路径,请参考[timeline.py](https://github.com/PaddlePaddle/Paddle/blob/develop/tools/timeline.py)
```python
python Paddle/tools/timeline.py --profile_path=/tmp/profile --timeline_path=timeline
```
1. 打开chrome浏览器,访问<chrome://tracing/>,用`load`按钮来加载生成的`timeline`文件。 1. 打开chrome浏览器,访问<chrome://tracing/>,用`load`按钮来加载生成的`timeline`文件。
......
# how to use timeline tool to do profile # how to use timeline tool to do profile
1. Add `with profiler.profiler(...)` to the main training loop. After run, the code will generate a profile record file `/tmp/profile`. **Warning**: Please do not run too many batches when use profiler to record timeline information, for the profile record will grow with the batch number. 1. Add `profiler.start_profiler(...)``profiler.stop_profiler(...)` to the main training loop. After run, the code will generate a profile record file `/tmp/profile`. **Warning**: Please do not run too many batches when use profiler to record timeline information, for the profile record will grow with the batch number.
```python ```python
with profiler.profiler('All', 'total', '/tmp/profile') as prof: for pass_id in range(pass_num):
for pass_id in range(pass_num): for batch_id, data in enumerate(train_reader()):
for batch_id, data in enumerate(train_reader()): if pass_id == 0 and batch_id == 5:
exe.run(fluid.default_main_program(), profiler.start_profiler("All")
feed=feeder.feed(data), elif pass_id == 0 and batch_id == 10:
fetch_list=[], profiler.stop_profiler("total", "/tmp/profile")
use_program_cache=True) exe.run(fluid.default_main_program(),
feed=feeder.feed(data),
fetch_list=[])
... ...
``` ```
...@@ -17,6 +19,10 @@ ...@@ -17,6 +19,10 @@
file `/tmp/timeline` by default. You can change the path by cmd parameter, please take a look at file `/tmp/timeline` by default. You can change the path by cmd parameter, please take a look at
[timeline.py](https://github.com/PaddlePaddle/Paddle/blob/develop/tools/timeline.py) for details. [timeline.py](https://github.com/PaddlePaddle/Paddle/blob/develop/tools/timeline.py) for details.
```python
python Paddle/tools/timeline.py --profile_path=/tmp/profile --timeline_path=timeline
```
1. Open chrome and visit <chrome://tracing/>, use `load` button to load the generated `timeline` file. 1. Open chrome and visit <chrome://tracing/>, use `load` button to load the generated `timeline` file.
![chrome tracing](./tracing.jpeg) ![chrome tracing](./tracing.jpeg)
......
...@@ -78,7 +78,7 @@ def error_clip_callback(block, context): ...@@ -78,7 +78,7 @@ def error_clip_callback(block, context):
op_desc = block.desc.op(block.desc.op_size() - 1) op_desc = block.desc.op(block.desc.op_size() - 1)
for grad_n in filter(lambda n: grad_to_var.has_key(n), for grad_n in filter(lambda n: grad_to_var.has_key(n),
op_desc.output_arg_names()): op_desc.output_arg_names()):
fwd_var = block.var_recursive(grad_to_var[grad_n]) fwd_var = block.__var_recursive(grad_to_var[grad_n])
error_clip = getattr(fwd_var, "error_clip", None) error_clip = getattr(fwd_var, "error_clip", None)
if not (error_clip is None or isinstance(error_clip, if not (error_clip is None or isinstance(error_clip,
BaseErrorClipAttr)): BaseErrorClipAttr)):
......
PaddlePaddle Fluid .. PaddlePaddle Fluid documentation master file, created by
========================== sphinx-quickstart on Thu Jun 7 17:04:53 2018.
You can adapt this file completely to your liking, but it should at least
contain the root `toctree` directive.
##############
欢迎使用 Fluid
##############
.. toctree:: .. toctree::
:maxdepth: 1 :maxdepth: 1
getstarted/index_cn.rst new_docs/beginners_guide/index.rst
build_and_install/index_cn.rst new_docs/user_guides/index.rst
design/index_cn.rst new_docs/advanced_usage/index.rst
howto/index_cn.rst new_docs/faq/index_cn.rst
dev/index_cn.rst
faq/index_cn.rst
#################
如何进行基准测试
#################
本文介绍如何给深度学习框架做基准测试。基准测试主要包含验证模型的精度和性能两方面,下文包含搭建测试环境,选择基准测试模型,验证测试结果等几方面内容。
验证深度学习框架,可分为训练和测试两个阶段, 验证指标略有不同,本文只介绍训练阶段的指标验证。训练阶段关注的是模型训练集上的精度,训练集是完备的,因此关注大batch\_size下的训练速度,关注吞吐量,例如图像模型常用的batch\_size=128, 多卡情况下会加大;预测阶段关注的是在测试集上的精度,线上服务测试数据不能提前收集,因此关注小batch\_size下的预测速度,关注延迟,例如预测服务常用的batch\_size=1, 4等。
`Fluid <https://github.com/PaddlePaddle/Paddle>`__ 是PaddlePaddle从0.11.0版本开始引入的设计,本文的基准测试在该版本上完成。
环境搭建
""""""""""""
基准测试中模型精度和硬件、框架无关,由模型结构和数据共同决定;性能方面由测试硬件和框架性能决定。框架基准测试为了对比框架之间的差异,控制硬件环境,系统库等版本一致。下文中的对比实验都在相同的硬件条件和系统环境条件下进行.
不同架构的GPU卡性能差异巨大,在验证模型在GPU上训练性能时,可使用NVIDIA提供的工具:code `nvidia-smi` 检验当前使用的GPU型号,如果测试多卡训练性能,需确认硬件连接是 `nvlink <https://zh.wikipedia.org/zh/NVLink>`__ 或 `PCIe <https://zh.wikipedia.org/zh-hans/PCI_Express>`__ 。 同样地,CPU型号会极大影响模型在CPU上的训练性能。可读取`/proc/cpuinfo`中的参数,确认当前正在使用的CPU型号。
下载GPU对应的Cuda Tool Kit和 Cudnn,或者使用NVIDIA官方发布的nvidia-docker镜像 `nvidia-docker <https://github.com/NVIDIA/nvidia-docker>`__, 镜像内包含了Cuda和Cudnn,本文采用这种方式。 Cuda Tool Kit包含了GPU代码使用到的基础库,影响在此基础上编译出的Fluid二进制运行性能。
准备好Cuda环境后,从github上的下载Paddle并源码编译,会生成对应的最适合当前GPU的sm\_arch二进制\ `sm\_arch <https://docs.nvidia.com/cuda/cuda-compiler-driver-nvcc/index.html>`__\ 。另外,cudnn对卷积类任务影响巨大,在基准测试中需要小版本一致,例如Cudnn7.0.2与Cudnn7.1.4在Resnet上有5%以上差异。
选择基准模型
""""""""""""
对框架做基准测试,需要覆盖不同训练任务和不同大小的模型,本文中选取了图像和NLP的最为常用的5个模型。
============ ============ ================= ============
任务种类 模型名称 网络结构 数据集
============ ============ ================= ============
图像分类 mnist Lenet mnist
图像分类 VGG VGG-16 Flowers102
图像分类 Resnet Resnet-50 Flowers102
文本分类 Stacked-LSTM Stacked-LSTM IMDB
机器翻译 seq-seq Stacked-LSTM wmt14
============ ============ ================= ============
其中mnist, VGG, Resnet属于CNN模型, stacked-lstm, seq2seq代表RNN模型。
`benchmark <https://github.com/PaddlePaddle/Paddle/tree/develop/benchmark/fluid>`__
基准模型测试脚本中,均跳过了前几个batch的训练过程,原因是加载数据和分配显存受系统当前运行情况影响,会导致统计性能不准确。运行完若干个轮次后,统计对应指标。
基准模型的数据的选择方面,数据量大且验证效果多的公开数据集为首选。图像模型VGG和resnet, 本文选择了 `flowers102 <http://www.robots.ox.ac.uk/~vgg/data/flowers/102/>`__ ,图像大小预处理为和Imagenet相同大小,因此性能可直接对比
NLP模型的公开且影响力大数据集较少,seq2seq模型选择了wmt14数据,stacked-lstm模型中选择了 `imdb <https://www.imdb.com/interfaces/>`__ 数据。
注意,图像模型每条样本大小相同,图像经过变换后大小一致,因此经过的计算路径基本相同,计算速度和显存占用波动较小,可以从若干个batch的数据中采样得到当前的训练性能数据。而NLP模型由于样本长度不定,计算路径和显存占用也不相同,因此只能完整运行若干个轮次后,统计速度和显存消耗。
显存分配是特别耗时的操作,因此Fluid默认会占用所有可用显存空间形成显存池,用以加速计算过程中的显存分配。如果需要统计模型真实显存消耗,可设置环境变量`FLAGS_fraction_of_gpu_memory_to_use=0.0`,观察最大显存开销。
测试过程
""""""""""""
- CPU 单机单线程测试
测试CPU上单线程的性能,先设置CUDA的环境变量为空,``CUDA_VISIBLE_DEVICES=``,并通过环境变量关闭OpenMP和MKL的多线程 ``OMP_NUM_THREADS=1``, ``MKL_NUM_THREADS=1;``。
然后代码中设置为使用CPUPlace,如果使用Paddle代码库中的脚本,只需要命令行参数传入 use_gpu=False即可。
.. code-block:: python
>>> import paddle.fluid as fluid
>>> place = fluid.CPUPlace()
.. code:: bash
docker run -it --name CASE_NAME --security-opt seccomp=unconfined -v $PWD/benchmark:/benchmark paddlepaddle/paddle:latest-dev /bin/bash
- GPU 单机单卡测试
本教程使用了Cuda8, Cudnn7.0.1。来源为:code `nvidia/cuda:8.0-cudnn7-devel-ubuntu16.04`
.. code:: bash
nvidia-docker run -it --name CASE_NAME --security-opt seccomp=unconfined -v $PWD/benchmark:/benchmark -v /usr/lib/x86_64-linux-gnu:/usr/lib/x86_64-linux-gnu paddlepaddle/paddle:latest-dev /bin/bash
在单卡上测试,设置CUDA的环境变量使用一块GPU,``CUDA_VISIBLE_DEVICES=0``
然后代码中设置为使用CUDAPlace,如果使用Paddle代码库中的脚本,只需要命令行参数传入 use_gpu=True即可。
.. code-block:: python
>>> import paddle.fluid as fluid
>>> place = fluid.CUDAPlace(0) // 0 指第0块GPU
测试结果
""""""""""""
本教程对比相同环境下的Fluid0.12.0和TensorFlow1.4.0的性能表现。
硬件环境为 CPU: Intel(R) Xeon(R) CPU E5-2660 v4 @ 2.00GHz, GPU: TITAN X(Pascal) 12G x 1, Nvidia-Driver 384.90。
系统环境为Ubuntu 16.04.3 LTS, 本文中采用了docker环境,系统版本为nvidia-docker17.05.0-ce。
测试的Fluid版本为\ `v.0.12.0 <https://github.com/PaddlePaddle/Paddle/releases/tag/v.0.12.0>`__ 。
TensorFlow版本为\ `v.1.4.0-rc1 <https://github.com/tensorflow/tensorflow/tree/v1.4.0-rc1>`__ 。
使用的脚本和配置见\ `benchmark <https://github.com/PaddlePaddle/Paddle/tree/develop/benchmark/fluid>`__ 。
图表中统计单位为samples/秒。
- CPU 单机单线程测试结果
================ ==================== ===================
Speed Fluid CPU TensorFlow CPU
================ ==================== ===================
mnist 1298.75 samples/s 637.57 samples/s
VGG-16 0.4147 images/s 0.1229 images/s
Resnet-50 1.6935 images/s 0.3657 images/s
Stacked-LSTM 472.3225 words/s 48.2293words/s
Seq2Seq 217.1655 words/s 28.6164 words/s
================ ==================== ===================
- GPU 单机单卡测试结果
=============== ===================== =================
Speed Fluid GPU TensorFlow GPU
=============== ===================== =================
mnist 19710.90 samples/s 15576.3 samples/s
VGG-16 59.83327 images/s 40.9967 images/s
Resnet-50 105.84412 97.8923 images/s
Stacked-LSTM 1319.99315 1608.2526 words/s
Seq2Seq 7147.89081 6845.1161 words/s
=============== ===================== =================
# Anakin ARM 性能测试
## 测试环境和参数:
+ 测试模型Mobilenetv1, mobilenetv2, mobilenet-ssd
+ 采用android ndk交叉编译,gcc 4.9,enable neon, ABI: armveabi-v7a with neon -mfloat-abi=softfp
+ 测试平台
- 荣耀v9(root): 处理器:麒麟960, 4 big cores in 2.36GHz, 4 little cores in 1.8GHz
- nubia z17:处理器:高通835, 4 big cores in 2.36GHz, 4 little cores in 1.9GHz
- 360 N5:处理器:高通653, 4 big cores in 1.8GHz, 4 little cores in 1.4GHz
+ 多线程:openmp
+ 时间:warmup10次,运行10次取均值
+ ncnn版本:来源于github的master branch中commits ID:307a77f04be29875f40d337cfff6df747df09de6(msg:convert LogisticRegressionOutput)版本
+ TFlite版本:来源于github的master branch中commits ID:65c05bc2ac19f51f7027e66350bc71652662125c(msg:Removed unneeded file copy that was causing failure in Pi builds)版本
在BenchMark中本文将使用**`ncnn`****`TFlite`****`Anakin`**进行性能对比分析
## BenchMark model
> 注意在性能测试之前,请先将测试model通过[External Converter](#10003)转换为Anakin model
> 对这些model,本文在ARM上进行多线程的单batch size测试。
- [Mobilenet v1](#11) *caffe model 可以在[这儿](https://github.com/shicai/MobileNet-Caffe)下载*
- [Mobilenet v2](#22) *caffe model 可以在[这儿](https://github.com/shicai/MobileNet-Caffe)下载*
- [mobilenet-ssd](#33) *caffe model 可以在[这儿](https://github.com/chuanqi305/MobileNet-SSD)下载*
### <span id = '11'> mobilenetv1 </span>
|platform | Anakin (1) | Anakin (2) | Anakin (4) | ncnn (1) | ncnn (2) | ncnn (4) | TFlite (1) | TFlite (2) | TFlite (4)|
|:---: | :---: | :---: | :---:| :---:| :---:| :---:| :---:| :---:| :---:|
|麒麟960|107.7ms|61.1ms|38.2ms|152.8ms|85.2ms|51.9ms|152.6ms|nan|nan|
|高通835|105.7ms|63.1ms|~~46.8ms~~|152.7ms|87.0ms|~~92.7ms~~|146.9ms|nan|nan|
|高通653|120.3ms|64.2ms|46.6ms|202.5ms|117.6ms|84.8ms|158.6ms|nan|nan|
### <span id = '22'> mobilenetv2 </span>
|platform | Anakin (1) | Anakin (2) | Anakin (4) | ncnn (1) | ncnn (2) | ncnn (4) | TFlite (1) | TFlite (2) | TFlite (4)|
|:---: | :---: | :---: | :---:| :---:| :---:| :---:| :---:| :---:| :---:|
|麒麟960|93.1ms|53.9ms|34.8ms|144.4ms|84.3ms|55.3ms|100.6ms|nan|nan|
|高通835|93.0ms|55.6ms|41.1ms|139.1ms|88.4ms|58.1ms|95.2ms|nan|nan|
|高通653|106.6ms|64.2ms|48.0ms|199.9ms|125.1ms|98.9ms|108.5ms|nan|nan|
### <span id = '33'> mobilenet-ssd </span>
|platform | Anakin (1) | Anakin (2) | Anakin (4) | ncnn (1) | ncnn (2) | ncnn (4) | TFlite (1) | TFlite (2) | TFlite (4)|
|:---: | :---: | :---: | :---:| :---:| :---:| :---:| :---:| :---:| :---:|
|麒麟960|213.9ms|120.5ms|74.5ms|307.9ms|166.5ms|104.2ms|nan|nan|nan|
|高通835|213.0ms|125.7ms|~~98.4ms~~|292.9ms|177.9ms|~~167.8ms~~|nan|nan|nan|
|高通653|236.0ms|129.6ms|96.0ms|377.7ms|228.9ms|165.0ms|nan|nan|nan
## How to run those Benchmark models?
1. 首先, 使用[External Converter](../docs/Manual/Converter_en.md)对caffe model 进行转换
2. 然后将转换后的Anakin model和编译好的benchmark_arm 二进制文件通过'adb push'命令上传至测试机
3. 接着在测试机含有Anakin model的目录中运行'./benchmark_arm ./ anakin_model.anakin.bin 1 10 10 1' 命令
4. 最后,终端显示器上将会打印该模型的运行时间
5. 其中运行命令的参数个数和含义可以通过运行'./benchmark_arm'看到
# Example
Anakin目前只支持NCHW的格式
示例文件在test/framework/net下
## 在NV的GPU上运行CNN模型
示例文件为打开example_nv_cnn_net.cpp,整体流程如下:
- 将模型的的path设置为anakin模型的路径,初始化NV平台的图对象。 anakin模型可以通过转换器转化caffe或fluid的模型得到
- 根据模型设置网络图的输入尺寸,进行图优化
- 根据优化后的网络图初始化网络执行器
- 取出网络的输入tensor,将数据拷贝到输入tensor
- 运行推导
- 取出网络的输出tensor
以NV平台为例演示Anakin框架的使用方法,注意编译时需要打开GPU编译开关
## 在X86上运行RNN模型
示例文件为example_x86_rnn_net.cpp
整体流程与在NV的GPU上运行CNN模型相似,不同之处如下:
- 使用X86标识初始化图对象和网络执行器对象
- rnn模型的输入尺寸是可变的,初始化图时的输入维度是维度的最大值,输入维度N代表总的词的个数。还需要设置输入tensor的seq_offset来标示这些词是如何划分为句子的,如{0,5,12}表示共有12个词,其中第0到第4个词是第一句话,第5到第11个词是第二句话
以X86平台为例演示Anakin框架的使用方法,注意编译时需要打开X86编译开关
## 在NV的GPU上使用Anakin的线程池运行CNN模型
示例文件为example_nv_cnn_net_multi_thread.cpp ,示例使用worker的同步预测接口
整体流程与在NV的GPU上运行CNN模型相似,不同之处如下:
- 用模型地址和线程池大小初始化worker对象
- 将输入tensor注入任务队列,获得输出tensor
# Anakin GPU Benchmark
## Machine:
> CPU: `12-core Intel(R) Xeon(R) CPU E5-2620 v2 @2.10GHz`
> GPU: `Tesla P4`
> cuDNN: `v7`
## Counterpart of anakin :
The counterpart of **`Anakin`** is the acknowledged high performance inference engine **`NVIDIA TensorRT 3`** , The models which TensorRT 3 doesn't support we use the custom plugins to support.
## Benchmark Model
The following convolutional neural networks are tested with both `Anakin` and `TenorRT3`.
You can use pretrained caffe model or the model trained by youself.
> Please note that you should transform caffe model or others into anakin model with the help of [`external converter ->`](../docs/Manual/Converter_en.md)
- [Vgg16](#1) *caffe model can be found [here->](https://gist.github.com/jimmie33/27c1c0a7736ba66c2395)*
- [Yolo](#2) *caffe model can be found [here->](https://github.com/hojel/caffe-yolo-model)*
- [Resnet50](#3) *caffe model can be found [here->](https://github.com/KaimingHe/deep-residual-networks#models)*
- [Resnet101](#4) *caffe model can be found [here->](https://github.com/KaimingHe/deep-residual-networks#models)*
- [Mobilenet v1](#5) *caffe model can be found [here->](https://github.com/shicai/MobileNet-Caffe)*
- [Mobilenet v2](#6) *caffe model can be found [here->](https://github.com/shicai/MobileNet-Caffe)*
- [RNN](#7) *not support yet*
We tested them on single-GPU with single-thread.
### <span id = '1'>VGG16 </span>
- Latency (`ms`) of different batch
| BatchSize | TensorRT | Anakin |
| --- | --- | --- |
| 1 | 8.8690 | 8.2815 |
| 2 | 15.5344 | 13.9116 |
| 4 | 26.6000 | 21.8747 |
| 8 | 49.8279 | 40.4076 |
| 32 | 188.6270 | 163.7660 |
- GPU Memory Used (`MB`)
| BatchSize | TensorRT | Anakin |
| --- | --- | --- |
| 1 | 963 | 997 |
| 2 | 965 | 1039 |
| 4 | 991 | 1115 |
| 8 | 1067 | 1269 |
| 32 | 1715 | 2193 |
### <span id = '2'>Yolo </span>
- Latency (`ms`) of different batch
| BatchSize | TensorRT | Anakin |
| --- | --- | --- |
| 1 | 16.4596| 15.2124 |
| 2 | 26.6347| 25.0442 |
| 4 | 43.3695| 43.5017 |
| 8 | 80.9139 | 80.9880 |
| 32 | 293.8080| 310.8810 |
- GPU Memory Used (`MB`)
| BatchSize | TensorRT | Anakin |
| --- | --- | --- |
| 1 | 1569 | 1775 |
| 2 | 1649 | 1815 |
| 4 | 1709 | 1887 |
| 8 | 1731 | 2031 |
| 32 | 2253 | 2907 |
### <span id = '3'> Resnet50 </span>
- Latency (`ms`) of different batch
| BatchSize | TensorRT | Anakin |
| --- | --- | --- |
| 1 | 4.2459 | 4.1061 |
| 2 | 6.2627 | 6.5159 |
| 4 | 10.1277 | 11.3327 |
| 8 | 17.8209 | 20.6680 |
| 32 | 65.8582 | 77.8858 |
- GPU Memory Used (`MB`)
| BatchSize | TensorRT | Anakin |
| --- | --- | --- |
| 1 | 531 | 503 |
| 2 | 543 | 517 |
| 4 | 583 | 541 |
| 8 | 611 | 589 |
| 32 | 809 | 879 |
### <span id = '4'> Resnet101 </span>
- Latency (`ms`) of different batch
| BatchSize | TensorRT | Anakin |
| --- | --- | --- |
| 1 | 7.5562 | 7.0837 |
| 2 | 11.6023 | 11.4079 |
| 4 | 18.3650 | 20.0493 |
| 8 | 32.7632 | 36.0648 |
| 32 | 123.2550 | 135.4880 |
- GPU Memory Used (`MB)`
| BatchSize | TensorRT | Anakin |
| --- | --- | --- |
| 1 | 701 | 683 |
| 2 | 713 | 697 |
| 4 | 793 | 721 |
| 8 | 819 | 769 |
| 32 | 1043 | 1059 |
### <span id = '5'> MobileNet V1 </span>
- Latency (`ms`) of different batch
| BatchSize | TensorRT | Anakin |
| --- | --- | --- |
| 1 | 45.5156 | 1.3947 |
| 2 | 46.5585 | 2.5483 |
| 4 | 48.4242 | 4.3404 |
| 8 | 52.7957 | 8.1513 |
| 32 | 83.2519 | 31.3178 |
- GPU Memory Used (`MB`)
| BatchSize | TensorRT | Anakin |
| --- | --- | --- |
| 1 | 329 | 283 |
| 2 | 345 | 289 |
| 4 | 371 | 299 |
| 8 | 393 | 319 |
| 32 | 531 | 433 |
### <span id = '6'> MobileNet V2</span>
- Latency (`ms`) of different batch
| BatchSize | TensorRT | Anakin |
| --- | --- | --- |
| 1 | 65.6861 | 2.9842 |
| 2 | 66.6814 | 4.7472 |
| 4 | 69.7114 | 7.4163 |
| 8 | 76.1092 | 12.8779 |
| 32 | 124.9810 | 47.2142 |
- GPU Memory Used (`MB`)
| BatchSize | TensorRT | Anakin |
| --- | --- | --- |
| 1 | 341 | 293 |
| 2 | 353 | 301 |
| 4 | 385 | 319 |
| 8 | 421 | 351 |
| 32 | 637 | 551 |
## How to run those Benchmark models?
> 1. At first, you should parse the caffe model with [`external converter`](https://github.com/PaddlePaddle/Anakin/blob/b95f31e19993a192e7428b4fcf852b9fe9860e5f/docs/Manual/Converter_en.md).
> 2. Switch to *source_root/benchmark/CNN* directory. Use 'mkdir ./models' to create ./models and put anakin models into this file.
> 3. Use command 'sh run.sh', we will create files in logs to save model log with different batch size. Finally, model latency summary will be displayed on the screen.
> 4. If you want to get more detailed information with op time, you can modify CMakeLists.txt with setting `ENABLE_OP_TIMER` to `YES`, then recompile and run. You will find detailed information in model log file.
# Anakin 使用教程 ##
本教程将会简略的介绍Anakin的工作原理,一些基本的Anakin API,以及如何调用这些API。
## 内容 ###
- [Anakin的工作原理](#principle)
- [Anakin APIs](#api)
- [示例代码](#example)
## <span id = 'principle'> Anakin的工作原理</span> ###
![Anakin_principle](../pics/anakin_fm_ch.png)
用Anakin来进行前向计算主要分为三个步骤:
- 将外部模型通过[Anakin Parser](Converter_ch.md)解析为Anakin模型
在使用Anakin之前,用户必须将所有其他模型转换成Anakin模型,我们提供了转换脚本,用户可通过[Anakin Parser](Converter_ch.md)进行模型转换。
- 生成Anakin计算图
加载Anakin模型生成原始计算图,然后需要对原始计算图进行优化。你只需要调用相应的API优化即可。
- 执行计算图
Anakin会选择不同硬件平台执行计算图。
## <span id ='api'>Anakin APIs </span> ###
### Tensor ####
`Tensor`提供基础的数据操作和管理,为ops提供统一的数据接口。`Tensor`包含以下几个属性:
- Buffer
数据存储区
- Shape
数据的维度信息
- Event
用于异步计算的同步
`Tensor` 类包含三个`Shape`对象, 分别是`_shape`, `_valid_shape``offset``_shape``tensor`真正空间信息,`_valid_shape`表示当前`tensor`使用的空间信息, `_offset`表示当前`tensor`数据指针相对于真正数据空间的信息。 `Tensor`不同维度与分别与数学中的向量、矩阵等相对应如下表所示。
Dimentions | Math entity |
:----: | :----:
1 | vector
2 | matrix
3 | 3-tensor
n | n-tensor
#### 声明tensor对象
`Tensor`接受三个模板参数:
```c++
template<typename TargetType, DataType datatype, typename LayOutType = NCHW>
class Tensor .../* Inherit other class */{
//some implements
...
};
```
TargetType是平台类型,如X86,GPU等等,在Anakin内部有相应的标识与之对应;datatype是普通的数据类型,在Anakin内部也有相应的标志与之对应;[LayOutType](#layout)是数据分布类型,如batch x channel x height x width [NxCxHxW], 在Anakin内部用一个struct来标识。 Anakin中数据类型与基本数据类型的对应如下:
1. <span id='target'>TargetType</sapn>
Anakin TargetType | platform
:----: | :----:|
NV | NVIDIA GPU
ARM | ARM
AMD | AMD GPU
X86 | X86
NVHX86 | NVIDIA GPU with Pinned Memory
2. <sapn id='datatype'>DataType</span>
Anakin DataType | C++ | Description
:---: | :---: | :---: |
AK_HALF | short | fp16
AK_FLOAT | float | fp32
AK_DOUBLE | double | fp64
AK_INT8 | char | int8
AK_INT16 | short | int16
AK_INT32 | int | int32
AK_INT64 | long | int64
AK_UINT8 | unsigned char | uint8
AK_UINT16 | unsigned short | uint8
AK_UINT32 | unsigned int | uint32
AK_STRING | std::string | /
AK_BOOL | bool | /
AK_SHAPE | / | Anakin Shape
AK_TENSOR | / | Anakin Tensor
3. <span id = 'layout'>LayOutType </span>
Anakin LayOutType ( Tensor LayOut ) | Tensor Dimention | Tensor Support | Op Support
:---: | :---: | :---: | :---: |
W | 1-D | YES | NO
HW | 2-D | YES | NO
WH | 2-D | YES | NO
NW | 2-D | YES | YES
NHW | 3-D | YES |YES
NCHW ( default ) | 4-D | YES | YES
NHWC | 4-D | YES | NO
NCHW_C4 | 5-D | YES | YES
理论上,Anakin支持申明1维以上的tensor,但是对于Anakin中的Op来说,只支持NW、NHW、NCHW、NCHW_C4这四种LayOut,其中NCHW是默认的LayOutType,NCHW_C4是专门针对于int8这种数据类型的。
例子
> 下面的代码将展示如何使用tensor, 我们建议先看看这些示例。
> 要想获得更多关于tensor的信息, 请参考 *soure_path/core/tensor.h*
> 1. 使用shape对象初始化tensor
``` c++
//create a null tensor. A null tensor holds for nothing.
//tensor's buffer is resident at CPU and its datatype is AK_FLOAT.
//tensor's Layout is NCHW(default)
Tensor<X86, AK_FLOAT> mytensor;
//1. using shape object to create a tensor.
Shape shape1(NUM); //1-D shape. NUM is the number of dimention.
Tensor<X86, AK_FLOAT, W> mytensor1(shape1); //1-D tensor.
// A 4-D shape
Shape shape2(N, C, H, W); // batch x channel x height x width
```
>`注意:Shape的维度必须和tensor的`[LayoutType](#layout)`相同,比如Shape(N,C,H,W), 那么Tensor的 LayoutType必须是NCHW,否则会出错。如下列代码所示`
```c++
// A 4-D tensor.
Tensor<X86, AK_FLOAT> mytensor2(shape2); //right
//A 4-D tensor which is resident at GPU and its datatype is AK_INT8
Tensor<NV, AK_INT8> mytensor3(shape2); //right
Tensor<X86, AK_FLOAT, NHW> mytensor4(shape2); //wrong!! shape's dimetion must be equal to tensor's Layout.
Tensor<NV, AK_FLOAT, NCHW_C4> mytensor5(shape2); //wrong!!!!
```
> 2. 使用现有的数据和shape初始化tensor
```c++
/**
* A construtor of Tensor.
* data_ptr is a pointer to any data type of data
* TargetType is type of a platform [Anakin TargetType]
* id : device id
* shape: a Anakin shape
*/
Tensor(Dtype* data_ptr, TargetType_t target, int id, Shape shape);
//using existing data feed to a tensor
Tensor<X86, AK_FLOAT> mytensor(data_ptr, TargetType, device_id, shape); //shape must has dimention (N, C, H, W).
```
> 3. 使用tensor初始化tensor
```c++
Tensor<NV, AK_FLOAT> tensor(exist_tensor);
```
> 提示: 你可以用` typedef Tensor<X86, AK_FLOAT> Tensor4d_X86 `方便定义tensor
#### 填充tensor数据区
填充数据区得看你申明tensor的方式, 下面展示了如何填充tensor的数据区。
```c++
首先来看看tensor的四种声明方式:
1. Tensor<X86, AK_FLOAT> mytensor;
2. Tensor<X86, AK_FLOAT, W> mytensor1(shape1);
3. Tensor<X86, AK_FLOAT> mytensor(data_ptr, TargetType, device_id, shape);
4. Tensor<NV, AK_FLOAT> tensor(exist_tensor);
相关的声明方式的数据填充方法如下:
1:声明一个空的tensor,此时没有为其分配内存,所以,我们需要手动的为其分配内存。
//parama shape
mytensor.re_alloc(Shape shape);
//Get writable pointer to mytensor.
//parama index (int): where you start to write.
//Dtype is your data type such int, float or double.
Dtype *p = mytensor.mutable_data(index/*=0*/);
//write data to mytensor
for(int i = 0; i < mytensor.size(); i++){
p[i] = 1.0f;
}
//do something ...
2: 这种声明方式会自动分配内存
//Get writable pointer to mytensor.
//parama index (int): where you start to write.
//Dtype is your data type such int, float or double.
Dtype *p = mytensor1.mutable_data(index/*=0*/);
//write data to mytensor
for(int i = 0; i < mytensor.size(); i++){
p[i] = 1.0f;
}
//do something ...
3:在该种声明方式中,我们仍不需要手动为其分配内存。但在构造函数内部是否为其分配内存,得依情况而定。如果data_ptr和申明的
tensor都在都一个目标平台上,那么该tensor就会与data_ptr共享内存空间,相反,如果他们不在同一个平台上(如data_ptrX86上,而
tensorGPU上),那么此时tensor就会开辟一个新的内存空间,并将data_ptr所指向的数据拷贝到tensorbuffer中。
//Get writable pointer to mytensor.
//parama index (int): where you start to write.
//Dtype is your data type such int, float or double.
Dtype *p = mytensor.mutable_data(index/*=0*/);
//write data to mytensor
for(int i = 0; i < mytensor.size(); i++){
p[i] = 1.0f;
}
//do something ...
4:该种方式仍不需要手动分配内存
//Get writable pointer to mytensor.
//parama index (int): where you start to write.
//Dtype is your data type such int, float or double.
Dtype *p = mytensor.mutable_data(index/*=0*/);
//write data to mytensor
for(int i = 0; i < mytensor.size(); i++){
p[i] = 1.0f;
}
//do something ...
另外,你还可以获取一个tensor的可读指针,示例如下:
//Get read-only pointer to mytensor.
//parama index (int): where you start to read.
//Dtype is your data type such int, float or double.
Dtype *p = mytensor.data(index/*=0*/);
//do something ...
```
如果想更详细的了解tensor,请查阅*soure_path/saber/core/tensor.h*
#### 获取tensor的shape
```c++
//some declarations
// ...
Shape shape = mytensor.shape();
//Get a first dimetion size of tesor, if it has.
int d1 = shape[0];
//Get a second dimention size of tensor, if it has.
int d2 = shape[1];
...
//Get a n-th dimention size of tensor, if it has.
int dn = shape[n-1];
//Get a tensor's dimention
int dims = mytensor.dims();
//Get the size of tensor.
//size = d1 x d2 x ... x dn.
int size = mytensor.size();
//Get the size of tensor at interval [Di, Dj)
// form i-th dimention to j-th dimention, but not including the j-th dimention.
// which means di x (di+1) x ... x (dj -1)
int size = mytensor.count(start, end);
```
#### 设置tensor的shape
我们可以用tensor的成员函数set_shape来设置tensor的shape。 下面是set_shape的定义
```c++
/**
* \brief set a tensor's shape
* \param valid_shape [a Shape object]
* \param shape [a Shape object]
* \param offset [a Shape object]
* \return the status of this operation, that means whether it success * or not.
*/
SaberStatus set_shape(Shape valid_shape, Shape shape = Shape::zero(TensorAPI::layout_dims::value), Shape offset = Shape::minusone(TensorAPI::layout_dims::value));
```
这个成员函数只设置tensor的shape。这些shape对象(valid_shape, shape, offset)的[LayOutType](#layout)必须和当前的tensor的相应三个shape对象的LayOutType相同,如果不同就会出错,返回SaberInvalidValue。 如果相同,那么将成功设置tensor的shape。
```c++
// some declarations
// ...
//valid_shape, shape , offset are Shape object;
//All these Shape object's LayOutType must be equal to mytensor's.
mytensor.set_shape(valid_shape, shape, offset);
```
#### 重置 tensor的shape
```c++
//some declarations
Shape shape, valid_shape, offset;
//do some initializations
...
mytensor.reshape(valid_shape, shape, offset);
```
注意: Reshape操作仍然需要shape的[LayOutType](#layout) 与tensor的相同
### Graph ###
`Graph`类负责加载Anakin模型生成计算图、对图进行优化、存储模型等操作。
#### 图的声明
`Tensor`一样,graph也接受三个模板参数。
```c++
template<typename TargetType, DataType Dtype, Precision Ptype>
class Graph ... /* inherit other class*/{
//some implements
...
};
```
前面已经介绍过[TargetType](#target)[DataType](#datatype)是Anakin内部自定义数据类型。[TargetType](#target)表示平台类型 (如NV、X86), [DataType](#datatype)是Anakin基本数据类型与C++/C中的基本数据类型相对应。 [Precision](#precision)为op所支持的精度类型, 稍后我们在介绍它。
```c++
//Create a empty graph object.
Graph graph = Graph<NV, AK_FLOAT, Precision::FP32> tmp();
//Create a pointer to a empty graph.
Graph *graph = new Graph<NV, AK_FLOAT, Precision::FP32>();
//Create a pointer to a empty graph.
auto graph = new Graph<NV, AK_FLOAT, Precision::FP32>();
```
#### 加载 Anakin 模型
```c++
//some declarations
...
auto graph = new Graph<NV, AK_FLOAT, Precision::FP32>();
std::string model_path = "the/path/to/where/your/models/are";
const char *model_path1 = "the/path/to/where/your/models/are";
//Loading Anakin model to generate a compute graph.
auto status = graph->load(model_path);
//Or this way.
auto status = graph->load(model_path1);
//Check whether load operation success.
if(!status){
std::cout << "error" << endl;
//do something...
}
```
#### 优化计算图
```c++
//some declarations
...
//Load graph.
...
//According to the ops of loaded graph, optimize compute graph.
graph->Optimize();
```
> 注意: 第一次加载原始图,必须要优化。
#### 保存模型
你可以在任何时候保存模型, 特别的, 你可以保存一个优化的模型,这样,下次再加载模型时,就不必进行优化操作。
```c++
//some declarations
...
//Load graph.
...
// save a model
//save_model_path: the path to where your model is.
auto status = graph->save(save_model_path);
//Checking
if(!status){
cout << "error" << endl;
//do somethin...
}
```
#### 重新设置计算图里的tensor的shape
```c++
//some declarations
...
//Load graph.
...
vector<int> shape{10, 256, 256, 10};
//input_name : std::string.
//Reshape a tensor named input_name.
graph->Reshape(input_name, shape);//Note: shape is a vector, not a Shape object.
```
#### 设置 batch size
`Graph` 支持重新设置batch size的大小。
```c++
//some declarations
...
//Load graph.
...
//input_name : std::string.
//Reset a tensor named input_name.
int new_batch_size = 4;
graph->ResetBatchSize(input_name, new_batch_size);
```
### Net ###
`Net` 是计算图的执行器。你可以通过Net对象获得输入和输出
#### Creating a graph executor
`Net`接受四个模板参数。
```c++
template<typename TargetType, DataType Dtype, Precision PType OpRunType RunType = OpRunType::ASYNC>
class Net{
//some implements
...
};
```
由于有些Op可能支持多种精度,我们可以通过Precision来指定。OpRunType表示同步或异步类型,异步是默认类型。OpRunType::SYNC表示同步,在GPU上只有单个流;OpRunType::ASYNC表示异步,在GPU上有多个流并以异步方式执行。实际上,Precision和OpRunType都是enum class, 详细设计请参考*source_root/framework/core/types.h*.
1. <span id = 'precision'> Precision </span>
Precision | Op support
:---: | :---:
Precision::INT4 | NO
Precision::INT8 | NO
Precision::FP16 | NO
Precision::FP32 | YES
Precision::FP64 | NO
现在Op的精度只支持FP32, 但在将来我们会支持剩下的Precision.
2. OpRunType
OpRunType | Sync/Aync |Description
:---: | :---: | :---:
OpRunType::SYNC | Synchronization | single-stream on GPU
OpRunType::ASYNC | Asynchronization | multi-stream on GPU
用graph对象创建一个执行器。
```c++
//some declarations
...
//Create a pointer to a graph.
auto graph = new Graph<NV, AK_FLOAT, Precision::FP32>();
//do something...
...
//create a executor
Net<NV, AK_FLOAT, Precision::FP32> executor(*graph);
```
#### 获取输入输出tensor
获取输入输出tensor,并填充输入tensor的buffer。如果想要获取输入和输出tensor,那么必须指定输入的名字,如"input_0", "input_1", "input_2", ..., 必须传入如上字符串才能够获得输入tensor。另外,如果想知道input_i对应哪个输入,你需要去dash board查看,如何使用dash board请看[Anakin Parser](Converter_ch.md)。请看如下示例代码
```c++
//some declaratinos
...
//create a executor
//TargetType is NV [NVIDIA GPU]
Net<NV, AK_FLOAT, Precision::FP32> executor(*graph);
//Get the first input tensor.
//The following tensors(tensor_in0, tensor_in2 ...) are resident at GPU.
//Note: Member function get_in returns an pointer to tensor.
Tensor<NV, AK_FLOAT>* tensor_in0 = executor.get_in("input_0");
//If you have multiple input tensors
//You just type this code below.
Tensor<NV, AK_FLOAT>* tensor_in1 = executor.get_in("input_1");
...
auto tensor_inn = executor.get_in("input_n");
```
当得到输入tensor之后,就可以填充它的数据区了。
```c++
//This tensor is resident at GPU.
auto tensor_d_in = executor.get_in("input_0");
//If we want to feed above tensor, we must feed the tensor which is resident at host. And then copy the host tensor to the device's one.
//using Tensor4d = Tensor<Ttype, Dtype>;
Tensor4d<X86, AK_FLOAT> tensor_h_in; //host tensor;
//Tensor<X86, AK_FLOAT> tensor_h_in;
//Allocate memory for host tensor.
tensor_h_in.re_alloc(tensor_d_in->valid_shape());
//Get a writable pointer to tensor.
float *h_data = tensor_h_in.mutable_data();
//Feed your tensor.
/** example
for(int i = 0; i < tensor_h_in.size(); i++){
h_data[i] = 1.0f;
}
*/
//Copy host tensor's data to device tensor.
tensor_d_in->copy_from(tensor_h_in);
// And then
```
类似的,我们可以利用成员函数get_out来获得输出tensor。但与获得输入tensor不同的是, 我们需要指定输入tensor结点的名字,这个可以从dash board中看到,请从[Anakin Parser](Converter_ch.md)中查看dash board的使用方法。假如有个输出结点叫pred_out, 那么我们可以通过如下代码获得相应的输出tensor:
```c++
//Note: this tensor are resident at GPU.
Tensor<NV, AK_FLOAT>* tensor_out_d = executor.get_out("pred_out");
```
#### Executing graph
当一切准备就绪后,我们就可以执行真正的计算了!
```c++
executor.prediction();
```
## <span id='example'> 示例代码 </span> ##
下面的例子展示了如何调用Anakin。
在这儿之前, 请确保你已经有了Anakin模型。如果还没有,那么请使用[Anakin Parser](Converter_ch.md)转换你的模型。
### Single-thread
单线程例子在 *source_root/test/framework/net/net_exec_test.cpp`*
```c++
std::string model_path = "your_Anakin_models/xxxxx.anakin.bin";
// Create an empty graph object.
auto graph = new Graph<NV, AK_FLOAT, Precision::FP32>();
// Load Anakin model.
auto status = graph->load(model_path);
if(!status ) {
LOG(FATAL) << " [ERROR] " << status.info();
}
// Reshape
graph->Reshape("input_0", {10, 384, 960, 10});
// You must optimize graph for the first time.
graph->Optimize();
// Create a executer.
Net<NV, AK_FLOAT, Precision::FP32> net_executer(*graph);
//Get your input tensors through some specific string such as "input_0", "input_1", and
//so on.
//And then, feed the input tensor.
//If you don't know Which input do these specific string ("input_0", "input_1") correspond with, you can launch dash board to find out.
auto d_tensor_in_p = net_executer.get_in("input_0");
Tensor4d<X86, AK_FLOAT> h_tensor_in;
auto valid_shape_in = d_tensor_in_p->valid_shape();
for (int i=0; i<valid_shape_in.size(); i++) {
LOG(INFO) << "detect input dims[" << i << "]" << valid_shape_in[i]; //see tensor's dimentions
}
h_tensor_in.re_alloc(valid_shape_in);
float* h_data = h_tensor_in.mutable_data();
for (int i=0; i<h_tensor_in.size(); i++) {
h_data[i] = 1.0f;
}
d_tensor_in_p->copy_from(h_tensor_in);
//Do inference.
net_executer.prediction();
//Get result tensor through the name of output node.
//And also, you need to see the dash board again to find out how many output nodes are and remember their name.
//For example, you've got a output node named obj_pre_out
//Then, you can get an output tensor.
auto d_tensor_out_0_p = net_executer.get_out("obj_pred_out"); //get_out returns a pointer to output tensor.
auto d_tensor_out_1_p = net_executer.get_out("lc_pred_out"); //get_out returns a pointer to output tensor.
//......
// do something else ...
//...
//save model.
//You might not optimize the graph when you load the saved model again.
std::string save_model_path = model_path + std::string(".saved");
auto status = graph->save(save_model_path);
if (!status ) {
LOG(FATAL) << " [ERROR] " << status.info();
}
```
.. _install_or_build_cpp_inference_lib:
安装与编译C++预测库
===========================
直接下载安装
-------------
====================== ========================================
版本说明 C++预测库
====================== ========================================
cpu_avx_mkl `fluid.tgz <https://guest:@paddleci.ngrok.io/repository/download/Manylinux1_CpuAvxCp27cp27mu/.lastSuccessful/fluid.tgz>`_
cpu_avx_openblas `fluid.tgz <https://guest:@paddleci.ngrok.io/repository/download/Manylinux1_CpuAvxOpenblas/.lastSuccessful/fluid.tgz>`_
cpu_noavx_openblas `fluid.tgz <https://guest:@paddleci.ngrok.io/repository/download/Manylinux1_CpuNoavxOpenblas/.lastSuccessful/fluid.tgz>`_
cuda7.5_cudnn5_avx_mkl `fluid.tgz <https://guest:@paddleci.ngrok.io/repository/download/Manylinux1_Cuda75cudnn5cp27cp27mu/.lastSuccessful/fluid.tgz>`_
cuda8.0_cudnn5_avx_mkl `fluid.tgz <https://guest:@paddleci.ngrok.io/repository/download/Manylinux1_Cuda80cudnn5cp27cp27mu/.lastSuccessful/fluid.tgz>`_
cuda8.0_cudnn7_avx_mkl `fluid.tgz <https://guest:@paddleci.ngrok.io/repository/download/Manylinux1_Cuda8cudnn7cp27cp27mu/.lastSuccessful/fluid.tgz>`_
cuda9.0_cudnn7_avx_mkl `fluid.tgz <https://guest:@paddleci.ngrok.io/repository/download/Manylinux1_Cuda90cudnn7avxMkl/.lastSuccessful/fluid.tgz>`_
====================== ========================================
从源码编译
----------
用户也可以从 PaddlePaddle 核心代码编译C++预测库,只需在编译时配制下面这些编译选项:
================= =========
选项 值
================= =========
CMAKE_BUILD_TYPE Release
FLUID_INSTALL_DIR 安装路径
WITH_FLUID_ONLY ON(推荐)
WITH_SWIG_PY OFF(推荐
WITH_PYTHON OFF(推荐)
WITH_GPU ON/OFF
WITH_MKL ON/OFF
================= =========
建议按照推荐值设置,以避免链接不必要的库。其它可选编译选项按需进行设定。
下面的代码片段从github拉取最新代码,配制编译选项(需要将PADDLE_ROOT替换为PaddlePaddle预测库的安装路径):
.. code-block:: bash
pip install paddlepaddle-gpu
PADDLE_ROOT=/path/of/capi
git clone https://github.com/PaddlePaddle/Paddle.git
cd Paddle
mkdir build
cd build
cmake -DFLUID_INSTALL_DIR=$PADDLE_ROOT \
-DCMAKE_BUILD_TYPE=Release \
-DWITH_FLUID_ONLY=ON \
-DWITH_SWIG_PY=OFF \
-DWITH_PYTHON=OFF \
-DWITH_MKL=OFF \
-DWITH_GPU=OFF \
..
make
make inference_lib_dist
成功编译后,使用C++预测库所需的依赖(包括:(1)编译出的PaddlePaddle预测库和头文件;(2)第三方链接库和头文件;(3)版本信息与编译选项信息)
均会存放于PADDLE_ROOT目录中。目录结构如下:
.. code-block:: text
PaddleRoot/
├── CMakeCache.txt
├── paddle
│   └── fluid
│   ├── framework
│   ├── inference
│   ├── memory
│   ├── platform
│   ├── pybind
│   └── string
├── third_party
│   ├── boost
│   │   └── boost
│   ├── eigen3
│   │   ├── Eigen
│   │   └── unsupported
│   └── install
│   ├── gflags
│   ├── glog
│   ├── mklml
│   ├── protobuf
│   ├── snappy
│   ├── snappystream
│   └── zlib
└── version.txt
version.txt 中记录了该预测库的版本信息,包括Git Commit ID、使用OpenBlas或MKL数学库、CUDA/CUDNN版本号,如:
.. code-block:: text
GIT COMMIT ID: c95cd4742f02bb009e651a00b07b21c979637dc8
WITH_MKL: ON
WITH_GPU: ON
CUDA version: 8.0
CUDNN version: v5
# 模型转换指南
Anakin 支持不同框架的模型预测。但由于格式的差别,Anakin 需要您预先转换模型。本文档介绍如何转换模型。
## 简介
Anakin 模型转换器输入支持 Caffe 和 Fluid 两种格式的预测模型,模型包含网络结构(model 或 prototxt)和权重参数(param 或 caffemodel)。
模型转换的输出是一个 bin 文件,它作为 Anakin 框架的 graph 参数导入。
您还可以使用模型转换器的 launch board 功能生成网络结构的 HTML 预览。
## 系统要求
- python 2.7+
- pyyaml
- flask
- protobuf 3.5+
## 用法
### 1、环境
转换器所需的依赖标注于 *系统要求* 一节。
### 2、配置
您需要对 *config.yaml* 文件进行修改以告知您的需求。工程中给出了 *config.yaml* 示例,下面作进一步说明。
#### config.yaml
```bash
OPTIONS:
Framework: CAFFE # 依框架类型填写 CAFFE 或 FLUID
SavePath: ./output # 转换结束后模型的保存位置
ResultName: googlenet # 输出模型的名字
Config:
LaunchBoard: ON # 是否生成网络结构预览页面
Server:
ip: 0.0.0.0
port: 8888 # 从一个可用端口访问预览页面
OptimizedGraph: # 当您使用了 Anakin 框架的 Optimized 功能时,才应该打开此项
enable: OFF
path: /path/to/anakin_optimized_anakin_model/googlenet.anakin.bin.saved
LOGGER:
LogToPath: ./log/ # 生成日志的路径
WithColor: ON
TARGET:
CAFFE:
# 当 Framework 为 CAFFE 时需填写
ProtoPaths:
- /path/to/caffe/src/caffe/proto/caffe.proto
PrototxtPath: /path/to/your/googlenet.prototxt
ModelPath: /path/to/your/googlenet.caffemodel
FLUID:
# 当 Framework 为 FLUID 时需填写
Debug: NULL
ProtoPaths:
- /
PrototxtPath: /path/to/fluid/inference_model
ModelPath: /path/to/fluid/inference_model
# ...
```
### 3、转换
在完成配置文件的修改后,您只需执行 ```python converter.py``` 就可以进行模型转换了。
### 4、预览
最后一步,就是在浏览器中查看令人振奋的转换结果!网址是在 *config.yaml* 中配置的,例如 http://0.0.0.0:8888 。
> 注意:若您使用了默认的 IP 地址 0.0.0.0,请在预览时使用真实的服务器地址 real_ip:port 替代它。
# 如何增加新的Operator
## 基本概念
简单介绍下几个同Operator相关的基本概念,详情请参考设计文档。
```framework```: 上层的逻辑代码,负责从parser中获取参数及weights,添加op时主要修改framework/operator目录下的内容。
```saber```: 底层的实现代码,Anakin通过saber封装了不同的backends,不同的实现(impl)分别特化出自己的实现,外层framework通过不同的template进入各自的impl完成调用。各个op的parameter放在saber/saber_funcs_param.h文件中,增加op主要修改saber/funcs下的内容。
saber的文件结构:
* saber/funcs下的是各个funcs的外部接口,这一层的op与具体的设备实现无关,只与各op完成的功能有关。由于跟实现(impl)无关,本层文件明均不带impl。
* saber/funcs/impl下是各个op的impl声明,特定设备需要完成该层声明的特化版本,如saber/funcs/impl/x86实现了上一层impl声明的x86特化版本,saber/funcs/impl/cuda实现了上一层impl声明的NV特化版本。当增加新的backends时需要特化出新的实现。本层代码同实现相关,均带有```impl_```前缀。
* saber/funcs/impl/cuda/base/cuda_c内有cuda```.cu```扩展名的文件,添加cuda的kernel需要在该文件目录下添加。
* saber/funcs/impl/cuda/base/sass 内有不同架构的汇编代码编译的静态库。
### 涉及到的基类及各个类之前的关系
简单介绍相关的基类
* ```anakin::Operator```: framework的operator基类,位于framework/core/operator/operator.h
* ```anakin::saber::BaseFunc```: saber对外的op接口基类,提供统一的对外接口,位于saber/funcs/base.h。BaseFunc的```compute_output_shape```接口只根据input的shape和param的参数计算输出的shape,并通过```tensor```的```set_shape```接口(只设置shape,不分配空间)设置到output中。```operator()```接口为各个op的计算接口。
* ```ankain::saber::ImplBase```: saber设备实现的op的接口,所有设备相关实现的基类。位于saber/funcs/impl/impl_base.h。实现版本中这里分为两类,一类以```vender_```为前缀,带有```vender_```代码意为使用第三方库来实现该op,如cudnn的conv,或mkl的conv等等,这类op的性能我们难以调优,因此单独列为一类。另一类是带有源码的saber实现,这些实现都带有```saber_```为前缀,此类实现带有源码,能够通过后续优化不断提升性能,实现起名时需要注意这一点。
## 添加operator
添加一个新的op需要以下几步:
1. 添加saber的param
2. 定义saber的Operator类
3. 定义新的impl声明
3. 完成新的impl实现
4. 增加framework的实现或特化
接下来就针对这几步,以一个简单例子为例介绍实现。
例如我们要添加新的Mul op。给出计算公式如下:$$Out = alpha \dot X * Y$$
### 为operator增加param
涉及到的文件:```saber/saber_funcs_param.h```。如果之前已经存在需要添加的op的param,这一步可以跳过。
这里```XXXParam```是一个```struct```。包含一个无参数的构造函数,含参数的构造函数,复制构造函数,```operator=()```及```operator==()```。
```
template <typename opTensor> // 能够获得target, datatype, layout
struct MulParam{
MulParam()
: alpha(0)
{}
MulParam(float alpha_in)
: alpha(alpha_in)
{}
MulParam(const MulParam& right)
: alpha(right.alpha)
{}
MulParam &operator=(const MulParam &right) {
alpha = right.alpha;
}
bool operator==(const MulParam &right) {
return alpha == right.alpha;
}
float alpha;
};
```
### 定义Operator类
涉及到的文件:```saber/funcs/mul.h```。如果之前定义过该op的类,这里需要修改输入的impl定义头文件。
下面给出一个相对完整的定义结构供参考。
```
//不同的设备需要包含对应的operator实现.[详见](#impl)
#ifdef NVIDIA_GPU
#include "saber/funcs/impl/cuda/saber_mul.h"
#include "saber/funcs/impl/cuda/vender_mul.h"
#endif
//如果一个设备现在还没有对应的operator实现,需要包含声明。[详见](#declare)
#ifdef USE_X86_PLACE
#include "saber/funcs/impl/impl_mul.h"
#endif
namespace anakin {
namespace saber {
template<typename TargetType,
DataType OpDtype,
DataType inDtype = AK_FLOAT,
DataType outDtype = AK_FLOAT,
typename LayOutType_op = NCHW,
typename LayOutType_in = NCHW,
typename LayOutType_out = NCHW>
class Mul : public BaseFunc<
Tensor<TargetType, inDtype, LayOutType_in>,
Tensor<TargetType, outDtype, LayOutType_out>,
Tensor<TargetType, OpDtype, LayOutType_op>,
ImplBase, MulParam> {
public:
using BaseFunc<
Tensor<TargetType, inDtype, LayOutType_in>,
Tensor<TargetType, outDtype, LayOutType_out>,
Tensor<TargetType, OpDtype, LayOutType_op>,
ImplBase, MulParam>::BaseFunc;
Mul() = default;
typedef Tensor<TargetType, inDtype, LayOutType_in> InDataTensor;
typedef Tensor<TargetType, outDtype, LayOutType_out> OutDataTensor;
typedef Tensor<TargetType, OpDtype, LayOutType_op> OpTensor;
typedef MulParam<OpTensor> Param_t;
typedef std::vector<InDataTensor *> Input_v;
typedef std::vector<OutDataTensor *> Output_v;
typedef std::vector<Shape> Shape_v;
virtual SaberStatus compute_output_shape(const Input_v &input,
Output_v &output, Param_t &param) override {
//计算输出的shape,
Shape output_shape = (input[0]->valid_shape());
/* code */
return output[0]->set_shape(output_shape);
}
virtual SaberStatus init_impl(ImplEnum implenum) override {
// 不同设备均使用此init_impl, 此接口创建对应impl的实现。
switch (implenum) {
case VENDER_IMPL:
this->_impl.push_back(new VenderMul <TargetType,
OpDtype, inDtype, outDtype,
LayOutType_op, LayOutType_in, LayOutType_out>);
return SaberSuccess;
case SABER_IMPL:
this->_impl.push_back(new SaberMul <TargetType,
OpDtype, inDtype, outDtype,
LayOutType_op, LayOutType_in, LayOutType_out>);
return SaberSuccess;
default:
return SaberUnImplError;
}
}
private:
virtual void pick_best_static() override {
if (true) // some condition?
this->_best_impl = this->_impl[0];
}
virtual void pick_best_specify(ImplEnum implenum) override {
this->_best_impl = this->_impl[0];
}
};
} // namespace saber
} // namespace anakin
```
### 为operator增加新的impl<span id="declare">声明</span>
涉及的文件:```saber/funcs/impl/impl_mul.h```。不同的设备都特化同一个声明,特化版本放在对应的文件夹下,这里的声明就是给出所有设备的统一声明。下面给出一个参考。
```
#include "saber/funcs/impl/impl_macro.h"
namespace anakin{
namespace saber{
DEFINE_OP_CLASS(Mul, MulParam); // 第一个参数是op的名字,第二个是对应param的名字
}
}
```
### 完成新的operator特定后端<span id="impl">实现</span>
涉及的文件:```saber/funcs/impl/xxx/vender_mul.h```或```saber/funcs/impl/xxx/saber_mul.h```
这里```xxx```指代特定的一种设备。```vender```是指的使用第三方库实现的op,```saber```指的源码实现的op。这里以cuda的vender实现为例,简单介绍一下特化出的函数的几个基本接口。
```
// include 对应的声明
#include "saber/funcs/impl/impl_mul.h"
namespace anakin{
namespace saber{
template <DataType OpDtype,
DataType inDtype,
DataType outDtype,
typename LayOutType_op,
typename LayOutType_in,
typename LayOutType_out>
class VenderMul<NV, //偏特化出需要的后端。
OpDtype, inDtype, outDtype,
LayOutType_op, LayOutType_in, LayOutType_out> :
public ImplBase<
Tensor<NV, inDtype, LayOutType_in>,
Tensor<NV, outDtype, LayOutType_out>,
Tensor<NV, OpDtype, LayOutType_op>,
MulParam<Tensor<NV, OpDtype, LayOutType_op> > >
{
public:
typedef Tensor<NV, inDtype, LayOutType_in> DataTensor_in;
typedef Tensor<NV, outDtype, LayOutType_out> DataTensor_out;
typedef Tensor<NV, OpDtype, LayOutType_op> OpTensor;
typedef typename DataTensor_in::Dtype InDataType;
typedef typename DataTensor_out::Dtype OutDataType;
typedef typename OpTensor::Dtype OpDataType;
VenderMul(){}
~VenderMul() {}
virtual SaberStatus init(const std::vector<DataTensor_in *>& inputs,
std::vector<DataTensor_out *>& outputs,
MulParam<OpTensor>& param, Context<NV>& ctx) {
this->_ctx = ctx;
create(inputs, outputs, param, ctx);
}
virtual SaberStatus create(const std::vector<DataTensor_in *>& inputs,
std::vector<DataTensor_out *>& outputs,
MulParam<OpTensor>& param, Context<NV>& ctx) {
// set内部参数
}
virtual SaberStatus dispatch(const std::vector<DataTensor_in*>& inputs,
std::vector<DataTensor_out*>& outputs,
MulParam<OpTensor>& param) {
// dispatch kernel.
}
private:
};
}
}
```
```init```和```create```的区别:```init```接口是第一次初始化op的时候进入的接口,此函数只在第一次初始化op时调用,这个接口一般放一些只需要执行一次的代码,如malloc或者create之类的函数。```create```函数除了第一次init执行外,在输入发生变化或者param发生变化时会再次触发,create一般放置set函数,设置内部变量,当input发生变化时这里执行一些同input或weights直接相关的代码。但create因为触发位置在网络内,如果```create```函数执行了一些严重耗时的操作,这里会拖慢整个op的执行时间,需要慎重选择操作放置的位置。
### 添加framework的特化
涉及的文件:```framework/operators/mul.h```和```framework/operators/mul.cpp```。
这里简单介绍下如果添加或修改framework内的operator
```
#include "framework/core/base.h"
#include "framework/core/data_types.h"
#include "framework/core/operator/operator.h"
#include "utils/logger/logger.h"
#include "saber/funcs/mul.h" // 需要包对应的saber头文件
namespace anakin {
namespace ops {
template<typename Ttype, DataType Dtype, Precision Ptype>
class MulHelper;
template<typename Ttype, DataType Dtype, Precision Ptype>
class Mul : public Operator<Ttype, Dtype, Ptype> {
public:
Mul() {}
/// forward impl
virtual void operator() (OpContext<Ttype> &ctx,
const std::vector<Tensor4dPtr<Ttype, Dtype> >& ins,
std::vector<Tensor4dPtr<Ttype, Dtype> >& outs) {
LOG(ERROR) << "Not Impl Yet Operator power<TargetType:"<<"unknown"<<","
<<type_id<typename DataTypeWarpper<Dtype>::type>().type_info()<<">";
}
friend class MulHelper<Ttype, Dtype, Ptype>;
};
template<typename Ttype, DataType Dtype, Precision Ptype>
class MulHelper : public OperatorHelper<Ttype, Dtype, Ptype> {
public:
MulHelper() = default;
~MulHelper();
Status InitParam() override;
Status Init(OpContext<Ttype> &ctx,
const std::vector<Tensor4dPtr<Ttype, Dtype> >& ins,
std::vector<Tensor4dPtr<Ttype, Dtype> >& outs) override;
Status InferShape(const std::vector<Tensor4dPtr<Ttype, Dtype> >& ins,
std::vector<Tensor4dPtr<Ttype, Dtype> >& outs) override;
public:
saber::MulParam<Tensor4d<Ttype, Dtype>> _param_mul;
saber::Mul<Ttype, Dtype> _funcs_mul;
};
}
} /* namespace anakin */
```
对应的```.cpp```文件如下:
```
#include "framework/operators/mul.h"
namespace anakin {
namespace ops {
#ifdef USE_CUDA
template<>
void Mul<NV, AK_FLOAT, Precision::FP32>::operator()(
OpContext<NV>& ctx,
const std::vector<Tensor4dPtr<NV, AK_FLOAT> >& ins,
std::vector<Tensor4dPtr<NV, AK_FLOAT> >& outs) {
auto* impl =
static_cast<MulHelper<NV, AK_FLOAT, Precision::FP32>*>(this->_helper);
auto& param =
static_cast<MulHelper<NV, AK_FLOAT, Precision::FP32>*>(this->_helper)->_param_mul;
impl->_funcs_mul(ins, outs, param, ctx);
}
#endif
template<typename Ttype, DataType Dtype, Precision Ptype>
Status MulHelper<Ttype, Dtype, Ptype>::InitParam() {
auto alpha = GET_PARAMETER(float, alpha);
MulParam<Tensor4d<Ttype, Dtype>> param_mul(alpha);
_param_mul = param_mul;
return Status::OK();
}
template<typename Ttype, DataType Dtype, Precision Ptype>
Status MulHelper<Ttype, Dtype, Ptype>::Init(OpContext<Ttype>& ctx,
const std::vector<Tensor4dPtr<Ttype, Dtype> >& ins,
std::vector<Tensor4dPtr<Ttype, Dtype> >& outs) {
SABER_CHECK(_funcs_mul.init(ins, outs, _param_mul, SPECIFY, VENDER_IMPL, ctx));
return Status::OK();
}
template<typename Ttype, DataType Dtype, Precision Ptype>
Status MulHelper<Ttype, Dtype, Ptype>::InferShape(const
std::vector<Tensor4dPtr<Ttype, Dtype> >& ins,
std::vector<Tensor4dPtr<Ttype, Dtype> >& outs) {
SABER_CHECK(_funcs_mul.compute_output_shape(ins, outs, _param_mul));
return Status::OK();
}
#ifdef USE_CUDA
template class MulHelper<NV, AK_FLOAT, Precision::FP32>;
#endif
#ifdef USE_ARM_PLACE
template class MulHelper<ARM, AK_FLOAT, Precision::FP32>;
#endif
// register helper
#ifdef USE_CUDA
ANAKIN_REGISTER_OP_HELPER(Mul, MulHelper, NV, AK_FLOAT, Precision::FP32);
#endif
#ifdef USE_ARM_PLACE
ANAKIN_REGISTER_OP_HELPER(Mul, MulHelper, ARM, AK_FLOAT, Precision::FP32);
#endif
//! register op
ANAKIN_REGISTER_OP(Mul)
.Doc("Mul operator")
#ifdef USE_CUDA
.__alias__<NV, AK_FLOAT, Precision::FP32>("mul")
#endif
#ifdef USE_ARM_PLACE
.__alias__<ARM, AK_FLOAT, Precision::FP32>("mul")
#endif
.num_in(1)
.num_out(1)
.Args<float>("alpha", " alpha of Mul "); //注册
} /* namespace ops */
} /* namespace anakin */
```
## 实现单元测试
涉及的文件:```test/saber/xxx/test_saber_funcs_mul_xxx.cpp```
在对应的test下需要添加新的单元测试
```
TEST(TestSaberFuncNV, test_depthwise_conv) {
// init tensors and some param.
// start Reshape & doInfer
Context<NV> ctx1(0, 1, 1);
// create param
MulParam<Tensor<NV, AK_FLOAT, NCHW> > param(alpha);
std::vector<Tensor<NV, AK_FLOAT, NCHW>*> input;
std::vector<Tensor<NV, AK_FLOAT, NCHW>*> output;
// create saber op
Mul<NV, AK_FLOAT, AK_FLOAT, AK_FLOAT, NCHW> mul;
// compute output shape
mul.compute_output_shape(input, output, param);
// re_alloc output tensors memory based on output shape
output[0]->re_alloc(output[0]->shape());
// init saber op(calling init and create)
mul.init(input, output, param, SPECIFY, VENDER_IMPL, ctx1);
// call operator()
mul(input, output, param, ctx1);
// cuda specified, record events
cudaStream_t cuda_stream = ctx1.get_compute_stream();
output[0]->record_event(cuda_stream);
output_dev.sync();
// param changed
param.alpha = 2.0;
// auto calling saber op(create and dispatch)
mul(input, output, param, ctx1);
cudaDeviceSynchronize();
CUDA_CHECK(cudaPeekAtLastError());
}
int main(int argc, const char** argv){
anakin::saber::Env<NV>::env_init();
// initial logger
//logger::init(argv[0]);
InitTest();
RUN_ALL_TESTS(argv[0]);
return 0;
}
```
## 调试及注意事项
一个op需要有对外的op接口和内部实现,由于存在saber/funcs/impl的非特化版本声明,当有op在某种设备下没有对应实现时,也能够编译,但此时是没有任何实现的空实现,
# 如何支持一个新的设备
## 概览
添加一个新的设备需要以下3个步骤:
* [在`CMakeList`中添加设备的支持](#0001)
* [在`saber`中添加设备的实现](#0002)
* [在`framework`中添加设备的具体化或实例化](#0003)
假设新设备的名称为`TNEW`, 以下将以这个设备名称进行演示。
## <span id = '0001'> 在`CMakeList`中添加设备的支持 </span> ##
* 修改根目录`CMakeList.txt`
```cmake
#select the plantform to build
anakin_option(USE_GPU_PLACE "Select the build mode for GPU place." NO)
anakin_option(USE_X86_PLACE "Select the build mode for X86 place." NO)
anakin_option(USE_ARM_PLACE "Select the build mode for ARM place." NO)
anakin_option(USE_TNEW_PLACE "Select the build mode for ARM place." YES)
```
* 修改`saber/CMakeList.txt`
根据新增设备的目录完善`saber`目录下的`CMakeList.txt`
```cmake
if(USE_TNEW_PLACE)
anakin_fetch_files_with_suffix(${ANAKIN_SABER}/core/impl/tnew "cpp" ANAKIN_SABER_BASE_SRC)
anakin_fetch_files_with_suffix(${ANAKIN_SABER}/funcs/impl/tnew "cpp" ANAKIN_SABER_BASE_SRC)
endif()
```
* 修改`test/CMakeList.txt`
新增设备的单测文件放在`test/saber/tnew`目录下,修改`test`目录下的`CMakeList.txt`
```cmake
if(USE_TNEW_PLACE)
anakin_fetch_files_with_suffix(${ANAKIN_UNIT_TEST}/saber/tnew "cpp" ANAKIN_TEST_CASE_SRC)
endif()
```
* 修改`cmake/anakin_config.h.in`
```c++
// plantform to use
#cmakedefine USE_GPU_PLACE
#cmakedefine USE_X86_PLACE
#cmakedefine USE_ARM_PLACE
#cmakedefine USE_TNEW_PLACE
```
* 其他依赖和编译选项
修改`cmake`目录下的`compiler_options.cmake``find_modules.cmake`
## <span id = '0002'> 在`saber`中添加设备的实现 </span> ##
`saber``Anakin`的基础计算库,对外提供设备无关的统一的API,设备相关的实现都会封装到`TargetWrapper`中。
### 在`saber/saber_types.h`中添加设备
```c++
enum TargetTypeEnum {
eINVALID = -1,
eNV = 1,
eAMD = 2,
eARM = 3,
eX86 = 4,
eNVHX86 = 5,
eTNEW = 6
};
typedef TargetType<eNV> NV;
typedef TargetType<eARM> ARM;
typedef TargetType<eAMD> AMD;
typedef TargetType<eX86> X86;
typedef TargetType<eTNEW> TNEW;
```
### 在`saber/core`中添加设备的实现
1.`target_traits.h`中添加新设备
* 增加设备类型
```c++
struct __cuda_device{};
struct __arm_device{};
struct __amd_device{};
struct __x86_device{};
struct __tnew_device{};
```
* `TargetTypeTraits`模板具体化
```c++
template <>
struct TargetTypeTraits<TNEW> {
typedef __xxx_target target_category;//根据实际设备是host端还是device端进行选择
typedef __tnew_device target_type;
};
```
2.`data_traits.h`中特化`DataTrait`模板类
如果设备需要特殊的数据类型,则特化出设备的`DataTrait`类的实现,例如opencl数据类型的实现如下:
```c++
#ifdef USE_OPENCL
struct ClMem{
ClMem(){
dmem = nullptr;
offset = 0;
}
ClMem(cl_mem* mem_in, int offset_in = 0) {
dmem = mem_in;
offset = offset_in;
}
ClMem(ClMem& right) {
dmem = right.dmem;
offset = right.offset;
}
ClMem& operator=(ClMem& right) {
this->dmem = right.dmem;
this->offset = right.offset;
return *this;
}
ClMem& operator+(int offset_in) {
this->offset += offset_in;
return *this;
}
int offset{0};
cl_mem* dmem;
};
template <>
struct DataTrait<AMD, AK_FLOAT> {
typedef ClMem Dtype;
typedef float dtype;
};
template <>
struct DataTrait<AMD, AK_DOUBLE> {
typedef ClMem Dtype;
typedef double dtype;
};
template <>
struct DataTrait<AMD, AK_INT8> {
typedef ClMem Dtype;
typedef char dtype;
};
#endif //use_opencl
```
3.`target_wrapper.h`中特化`TargetWrapper`模板类
特化`TargetWrapper`模板类,在`target_wrapper.h`中声明函数,具体如下:
```c++
template <>
struct TargetWrapper<TNEW, __xxx_target> { //根据TNEW的具体类型修改__xxx_target,__host_target或者__device_target
typedef xxx_event event_t; //根据设备实现xxx_event
typedef xxx_stream stream_t; //根据设备实现xxx_stream
static void get_device_count(int& count);
static void set_device(int id);
//We should add strategy to avoid malloc directly
static void mem_alloc(void** ptr, size_t n);
static void mem_free(void* ptr);
static void mem_set(void* ptr, int value, size_t n);
static void create_event(event_t& event, bool flag = false);
static void create_stream(stream_t& stream);
static void create_stream_with_flag(stream_t& stream, unsigned int flag);
static void create_stream_with_priority(stream_t& stream, unsigned int flag, int priority);
static void destroy_stream(stream_t& stream);
static void destroy_event(event_t& event);
static void record_event(event_t& event, stream_t stream);
static void query_event(event_t& event);
static void sync_event(event_t& event);
static void sync_stream(event_t& event, stream_t& stream);
static void sync_memcpy(void* dst, int dst_id, const void* src, int src_id, \
size_t count, __DtoD);
static void async_memcpy(void* dst, int dst_id, const void* src, int src_id, \
size_t count, stream_t& stream, __DtoD);
static void sync_memcpy(void* dst, int dst_id, const void* src, int src_id, \
size_t count, __HtoD);
static void async_memcpy(void* dst, int dst_id, const void* src, int src_id, \
size_t count, stream_t& stream, __HtoD);
static void sync_memcpy(void* dst, int dst_id, const void* src, int src_id, \
size_t count, __DtoH);
static void async_memcpy(void* dst, int dst_id, const void* src, int src_id, \
size_t count, stream_t& stream, __DtoH);
static void sync_memcpy_p2p(void* dst, int dst_dev, const void* src, \
int src_dev, size_t count);
static void async_memcpy_p2p(void* dst, int dst_dev, const void* src, \
int src_dev, size_t count, stream_t& stream);
static int get_device_id();
};
```
4.`impl/`目录下添加设备目录和实现
`saber/core/impl`目录下添加设备目录`tnew`
* 实现`TargetWrapper<TNEW, __xxx_target>`结构体中各函数的定义。
如果`TargetWrapper<TNEW, __xxx_target>`的实现与默认的模板类一致,则不用特化出该类。
```c++
typedef TargetWrapper<TNEW, __xxx_target> TNEW_API;
void TNEW_API::get_device_count(int &count) {
// add implementation
}
void TNEW_API::set_device(int id){
// add implementation
}
void TNEW_API::mem_alloc(void** ptr, size_t n){
// add implementation
}
void TNEW_API::mem_free(void* ptr){
if(ptr != nullptr){
// add implementation
}
}
...
```
* 特化实现`device.h`中的`Device<TNEW>`
```c++
template <>
void Device<TNEW>::create_stream() {
// add implementation
}
template <>
void Device<TNEW>::get_info() {
// add implementation
}
```
### 在`saber/funcs`中实现设备相关的op
参考[如何增加新的Operator](addCustomOp.md)
## <span id = '0003'> 在`framework`中添加设备的具体化或实例化 </span> ##
### `framework/core`
* `net.cpp`中添加实例化
```c++
#ifdef USE_TNEW_PLACE
template class Net<TNEW, AK_FLOAT, Precision::FP32, OpRunType::ASYNC>;
template class Net<TNEW, AK_FLOAT, Precision::FP32, OpRunType::SYNC>;
#endif
```
* `operator_func.cpp`中添加实例化
```c++
#ifdef USE_TNEW_PLACE
template class OperatorFunc<TNEW, AK_FLOAT, Precision::FP32>;
#endif
```
* `worker.cpp`中添加实例化
```c++
#ifdef USE_TNEW_PLACE
template class Worker<TNEW, AK_FLOAT, Precision::FP32, OpRunType::ASYNC>;
template class Worker<TNEW, AK_FLOAT, Precision::FP32, OpRunType::SYNC>;
#endif
```
* `operator_attr.cpp`中添加实例化
```c++
template
OpAttrWarpper& OpAttrWarpper::__alias__<TNEW, AK_FLOAT, Precision::FP32>(const std::string& op_name);
template
OpAttrWarpper& OpAttrWarpper::__alias__<TNEW, AK_FLOAT, Precision::FP16>(const std::string& op_name);
template
OpAttrWarpper& OpAttrWarpper::__alias__<TNEW, AK_FLOAT, Precision::INT8>(const std::string& op_name);
```
* `parameter.h`中添加设备的实现
```c++
#ifdef USE_TNEW_PLACE
template<typename Dtype>
class PBlock<Dtype, TNEW> {
public:
typedef Tensor4d<TNEW, DataTypeRecover<Dtype>::type> type;
PBlock() {
_inner_tensor = std::make_shared<type>();
}
...
}
#endif //TNEW
```
* `type_traits_extend.h`中添加设备的实现
```c++
template<>
struct target_host<saber::TNEW> {
typedef saber::X86 type; //根据TNEW选择正确的host type
};
```
### `framework/graph`
* `graph.cpp`中添加实例化
```c++
#ifdef USE_TNEW_PLACE
template class Graph<TNEW, AK_FLOAT, Precision::FP32>;
template class Graph<TNEW, AK_FLOAT, Precision::FP16>;
template class Graph<TNEW, AK_FLOAT, Precision::INT8>;
#endif
```
### `framework/model_parser`
* `parser.cpp`中添加实例化
```c++
#ifdef USE_TNEW_PLACE
template
Status load<TNEW, AK_FLOAT, Precision::FP32>(graph::Graph<TNEW, AK_FLOAT, Precision::FP32>* graph,
const char* model_path);
template
Status load<TNEW, AK_FLOAT, Precision::FP16>(graph::Graph<TNEW, AK_FLOAT, Precision::FP16>* graph,
const char* model_path);
template
Status load<TNEW, AK_FLOAT, Precision::INT8>(graph::Graph<TNEW, AK_FLOAT, Precision::INT8>* graph,
const char* model_path);
template
Status save<TNEW, AK_FLOAT, Precision::FP32>(graph::Graph<TNEW, AK_FLOAT, Precision::FP32>* graph,
std::string& model_path);
template
Status save<TNEW, AK_FLOAT, Precision::FP16>(graph::Graph<TNEW, AK_FLOAT, Precision::FP16>* graph,
std::string& model_path);
template
Status save<TNEW, AK_FLOAT, Precision::INT8>(graph::Graph<TNEW, AK_FLOAT, Precision::INT8>* graph,
std::string& model_path);
template
Status load<TNEW, AK_FLOAT, Precision::FP32>(graph::Graph<TNEW, AK_FLOAT, Precision::FP32>* graph,
std::string& model_path);
template
Status load<TNEW, AK_FLOAT, Precision::FP16>(graph::Graph<TNEW, AK_FLOAT, Precision::FP16>* graph,
std::string& model_path);
template
Status load<TNEW, AK_FLOAT, Precision::INT8>(graph::Graph<TNEW, AK_FLOAT, Precision::INT8>* graph,
std::string& model_path);
template
Status save<TNEW, AK_FLOAT, Precision::FP32>(graph::Graph<TNEW, AK_FLOAT, Precision::FP32>* graph,
const char* model_path);
template
Status save<TNEW, AK_FLOAT, Precision::FP16>(graph::Graph<TNEW, AK_FLOAT, Precision::FP16>* graph,
const char* model_path);
template
Status save<TNEW, AK_FLOAT, Precision::INT8>(graph::Graph<TNEW, AK_FLOAT, Precision::INT8>* graph,
const char* model_path);
#endif
```
* `model_io.cpp`中添加实例化
```c++
#ifdef USE_TNEW_PLACE
template class NodeIO<TNEW, AK_FLOAT, Precision::FP32>;
template class NodeIO<TNEW, AK_FLOAT, Precision::FP16>;
template class NodeIO<TNEW, AK_FLOAT, Precision::INT8>;
#endif
```
### `framework/operators`
`framework/operators`目录下所有op添加实例化或具体化
`activation.cpp`为例,实例化如下:
```c++
#ifdef USE_TNEW_PLACE
INSTANCE_ACTIVATION(TNEW, AK_FLOAT, Precision::FP32);
INSTANCE_ACTIVATION(TNEW, AK_FLOAT, Precision::FP16);
INSTANCE_ACTIVATION(TNEW, AK_FLOAT, Precision::INT8);
template class ActivationHelper<TNEW, AK_FLOAT, Precision::FP32>;
ANAKIN_REGISTER_OP_HELPER(Activation, ActivationHelper, TNEW, AK_FLOAT, Precision::FP32);
#endif
```
如果TNEW设备函数的实现与现有模板实现不一致,可以特化实现如下(以init()为例):
```c++
#ifdef USE_TNEW_PLACE
INSTANCE_ACTIVATION(TNEW, AK_FLOAT, Precision::FP32);
INSTANCE_ACTIVATION(TNEW, AK_FLOAT, Precision::FP16);
INSTANCE_ACTIVATION(TNEW, AK_FLOAT, Precision::INT8);
template <>
Status ActivationHelper<TNEW, AK_FLOAT, Precision::FP32>::Init(OpContext<TNEW> &ctx,\
const std::vector<Tensor4dPtr<TNEW, AK_FLOAT> >& ins, \
std::vector<Tensor4dPtr<TNEW, AK_FLOAT> >& outs) {
SABER_CHECK(_funcs_activation.init(ins, outs, _param_activation, SPECIFY, SABER_IMPL, ctx)); //在这里选择实现方式
return Status::OK();
}
ANAKIN_REGISTER_OP_HELPER(Activation, ActivationHelper, TNEW, AK_FLOAT, Precision::FP32);
#endif
```
`ANAKIN_REGISTER_OP(Activation)`中添加TNEW的注册
```c++
#ifdef USE_TNEW_PLACE
.__alias__<TNEW, AK_FLOAT, Precision::FP32>("activation")
#endif
```
## 注意事项
不要修改`Tensor`/`Buffer`/`Env`/`Context`这些类函数的接口和实现
服务器端部署 - Anakin
#####################
使用文档
~~~~~~~
.. toctree::
:maxdepth: 1
install_anakin.md
convert_paddle_to_anakin.md
run_anakin_on_arm.md
anakin_tutorial.md
anakin_example.md
anakin_gpu_benchmark.md
anakin_arm_benchmark.md
开发文档
~~~~~~~
.. toctree::
:maxdepth: 1
how_to_add_anakin_op.md
how_to_support_new_device_in_anakin.md
移动端部署
##########
.. toctree::
:maxdepth: 2
mobile_build.md
mobile_dev.md
服务器端部署 - 原生引擎
#######################
.. toctree::
:maxdepth: 2
build_and_install_lib_cn.rst
native_infer.rst
## 从源码编译安装Anakin ##
我们已经在CentOS 7.3上成功的安装和测试了Anakin,对于其他操作系统,我们将很快支持。
### 安装概览 ###
* [在CentOS上安装 Anakin]()
* [在Ubuntu上安装 Anakin]()
* [在ARM上安装 Anakin](run_on_arm_ch.md)
* [验证安装]()
### 在CentOS上安装 Anakin ###
#### 1. 系统要求 ####
* make 3.82+
* cmake 2.8.12+
* gcc 4.8.2+
* g++ 4.8.2+
* 其他需要补充的。。。
#### 2. 编译CPU版Anakin ####
暂时不支持
#### 3. 编译支持NVIDIA GPU的Anakin ####
- 3.1. 安装依赖
- 3.1.1 protobuf
>$ git clone https://github.com/google/protobuf
>$ cd protobuf
>$ git submodule update --init --recursive
>$ ./autogen.sh
>$ ./configure --prefix=/path/to/your/insall_dir
>$ make
>$ make check
>$ make install
>$ sudo ldconfig
如安装protobuf遇到任何问题,请访问[这里](https://github.com/google/protobuf/blob/master/src/README.md)
- 3.2 CUDA Toolkit
- [CUDA 8.0](https://developer.nvidia.com/cuda-zone) or higher. 具体信息参见[NVIDIA's documentation](https://docs.nvidia.com/cuda/cuda-installation-guide-linux/).
- [cuDNN v7](https://developer.nvidia.com/cudnn). 具体信息参见[NVIDIA's documentation](https://docs.nvidia.com/cuda/cuda-installation-guide-linux/).
- 3.3 编译Anakin
>$ git clone https:/xxxxx
>$ cd anakin
>$ mkdir build
>$ camke ..
>$ make
#### 4. 编译支持AMD GPU的Anakin ####
暂时还不支持
### 在Ubuntu上安装 Anakin ###
暂时还不支持
### 在ARM上安装 Anakin ###
暂时还不支持
### 验证安装 ###
we are coming soon...
# 环境搭建
## 使用 docker
### 1. 安装 docker
安装 docker 的方式,参考官方文档 [https://docs.docker.com/install/](https://docs.docker.com/install/)
### 2. 使用 docker 搭建构建环境
首先进入 paddle-mobile 的目录下,执行 `docker build`
以 Linux/Mac 为例 (windows 建议在 'Docker Quickstart Terminal' 中执行)
```
$ docker build -t paddle-mobile:dev - < Dockerfile
```
使用 `docker images` 可以看到我们新建的 image
```
$ docker images
REPOSITORY TAG IMAGE ID CREATED SIZE
paddle-mobile dev 33b146787711 45 hours ago 372MB
```
### 3. 使用 docker 构建
进入 paddle-mobile 目录,执行 docker run
```
$ docker run -it --mount type=bind,source=$PWD,target=/paddle-mobile paddle-mobile:dev
root@5affd29d4fc5:/ # cd /paddle-mobile
# 生成构建 android 产出的 Makefile
root@5affd29d4fc5:/ # rm CMakeCache.txt
root@5affd29d4fc5:/ # cmake -DCMAKE_TOOLCHAIN_FILE=tools/toolchains/arm-android-neon.cmake
# 生成构建 linux 产出的 Makefile
root@5affd29d4fc5:/ # rm CMakeCache.txt
root@5affd29d4fc5:/ # cmake -DCMAKE_TOOLCHAIN_FILE=tools/toolchains/arm-linux-gnueabi.cmake
```
### 4. 设置编译选项
可以通过 ccmake 设置编译选项
```
root@5affd29d4fc5:/ # ccmake .
Page 1 of 1
CMAKE_ASM_FLAGS
CMAKE_ASM_FLAGS_DEBUG
CMAKE_ASM_FLAGS_RELEASE
CMAKE_BUILD_TYPE
CMAKE_INSTALL_PREFIX /usr/local
CMAKE_TOOLCHAIN_FILE /paddle-mobile/tools/toolchains/arm-android-neon.cmake
CPU ON
DEBUGING ON
FPGA OFF
LOG_PROFILE ON
MALI_GPU OFF
NET googlenet
USE_EXCEPTION ON
USE_OPENMP OFF
```
修改选项后,按 `c`, `g` 更新 Makefile
### 5. 构建
使用 make 命令进行构建
```
root@5affd29d4fc5:/ # make
```
### 6. 查看构建产出
构架产出可以在 host 机器上查看,在 paddle-mobile 的目录下,build 以及 test/build 下,可以使用 adb 指令或者 scp 传输到 device 上执行
## 不使用 docker
不使用 docker 的方法,可以直接用 cmake 生成 makefile 后构建。使用 ndk 构建 android 应用需要正确设置 NDK_ROOT。构建 linux 应用需要安装 arm-linux-gnueabi-gcc 或者类似的交叉编译工具,可能需要设置 CC,CXX 环境变量,或者在 tools/toolchains/ 中修改 arm-linux-gnueabi.cmake,或者增加自己需要的 toolchain file。
# iOS开发文档
## 编译
### 一. 使用 build.sh 编译
```sh
sh build.sh ios
# 如果只想编译某个特定模型的 op, 则需执行以下命令
sh build.sh ios googlenet
# 在这个文件夹下, 你可以拿到生成的 .a 库
cd ../build/release/ios/build
```
### 二. 使用 xcode 编译
我们提供了 ios 开发更为熟悉的 xcode 编译环境:
在 ios/ 目录下打开 PaddleMobile.xcworkspace 即可编译 PaddleMobile 或者 运行 Demo
### 三. 集成
#### 如使用 c++ 接口
```
libpaddle-mobile.a
io.h
program.h
types.h
lod_tensor.h
tensor.h
```
拖入工程, io.h 为接口文件, 可在 [github](https://github.com/PaddlePaddle/paddle-mobile/blob/develop/src/io/io.h)上查看接口注释
#### 如使用 oc 接口
将在xcode 编译生成的
```
libPaddleMobile.a
PaddleMobile.h
```
拖入工程, 接口如下:
```
/*
创建单例对象
*/
+ (instancetype)sharedInstance;
/*
load 模型, 开辟内存
*/
- (BOOL)load:(NSString *)modelPath andWeightsPath:(NSString *)weighsPath;
/*
进行预测, means 和 scale 为训练模型时的预处理参数, 如训练时没有做这些预处理则直接使用 predict
*/
- (NSArray *)predict:(CGImageRef)image means:(NSArray<NSNumber *> *)means scale:(float)scale;
/*
进行预测
*/
- (NSArray *)predict:(CGImageRef)image;
/*
清理内存
*/
- (void)clear;
```
Paddle 预测 API
===============
为了更简单方便的预测部署,Fluid 提供了一套高层 API
用来隐藏底层不同的优化实现。
`预测库相关代码 <https://github.com/PaddlePaddle/Paddle/tree/develop/paddle/contrib/inference>`__
包括
- 头文件 ``paddle_inference_api.h`` 定义了所有的接口
- 库文件\ ``libpaddle_fluid.so`` 或 ``libpaddle_fluid.a``
- 库文件 ``libpaddle_inference_api.so`` 或
``libpaddle_inference_api.a``
编译和依赖可以参考 :ref:`install_or_build_cpp_inference_lib` 。
下面是一些 API 概念的介绍
PaddleTensor
------------
PaddleTensor 定义了预测最基本的输入输出的数据格式,其定义是
.. code:: cpp
struct PaddleTensor {
std::string name; // variable name.
std::vector<int> shape;
PaddleBuf data; // blob of data.
PaddleDType dtype;
};
- ``name`` 用于指定输入数据对应的 模型中variable 的名字
(暂时没有用,但会在后续支持任意 target 时启用)
- ``shape`` 表示一个 Tensor 的 shape
- ``data`` 数据以连续内存的方式存储在\ ``PaddleBuf``
中,\ ``PaddleBuf``
可以接收外面的数据或者独立\ ``malloc``\ 内存,详细可以参考头文件中相关定义。
- ``dtype`` 表示 Tensor 的数据类型
engine
------
高层 API 底层有多种优化实现,我们称之为 engine,目前有三种 engine
- 原生 engine,由 paddle 原生的 forward operator
组成,可以天然支持所有paddle 训练出的模型,
- Anakin engine,封装了
`Anakin <https://github.com/PaddlePaddle/Anakin>`__
,在某些模型上性能不错,但只能接受自带模型格式,无法支持所有 paddle
模型,
- TensorRT mixed engine,用子图的方式支持了
`TensorRT <https://developer.nvidia.com/tensorrt>`__ ,支持所有paddle
模型,并自动切割部分计算子图到 TensorRT 上加速(WIP)
其实现为
.. code:: cpp
enum class PaddleEngineKind {
kNative = 0, // Use the native Fluid facility.
kAnakin, // Use Anakin for inference.
kAutoMixedTensorRT // Automatically mixing TensorRT with the Fluid ops.
};
预测部署过程
------------
总体上分为以下步骤
1. 用合适的配置创建 ``PaddlePredictor``
2. 创建输入用的 ``PaddleTensor``\ ,传入到 ``PaddlePredictor`` 中
3. 获取输出的 ``PaddleTensor`` ,将结果取出
下面完整演示一个简单的模型,部分细节代码隐去
.. code:: cpp
#include "paddle_inference_api.h"
// 创建一个 config,并修改相关设置
paddle::NativeConfig config;
config.model_dir = "xxx";
config.use_gpu = false;
// 创建一个原生的 PaddlePredictor
auto predictor =
paddle::CreatePaddlePredictor<NativeConfig, PaddleEngineKind::kNative>(config);
// 创建输入 tensor
int64_t data[4] = {1, 2, 3, 4};
paddle::PaddleTensor tensor{.name = "",
.shape = std::vector<int>({4, 1}),
.data = PaddleBuf(data, sizeof(data)),
.dtype = PaddleDType::INT64};
// 创建输出 tensor,输出 tensor 的内存可以复用
std::vector<paddle::PaddleTensor> outputs;
// 执行预测
CHECK(predictor->Run(slots, &outputs));
// 获取 outputs ...
编译时,联编 ``libpaddle_fluid.a/.so`` 和
``libpaddle_inference_api.a/.so`` 便可。
详细代码参考
------------
- `inference
demos <https://github.com/PaddlePaddle/Paddle/tree/develop/paddle/contrib/inference/demo>`__
- `复杂单线程/多线程例子 <https://github.com/PaddlePaddle/Paddle/blob/develop/paddle/contrib/inference/test_paddle_inference_api_impl.cc>`__
## 源码编译 Anakin ##
目前Anakin支持ARM Android平台,采用Android NDK交叉编译工具链,已在mac os和centos上编译和测试通过。
### 安装概览 ###
* [系统需求](#0001)
* [安装第三方依赖](#0002)
* [Anakin源码编译](#0003)
* [验证安装](#0004)
### <span id = '0001'> 1. 系统需求 </span> ###
* 宿主机: linux, mac
* cmake 3.8.2+
* Android NDK r14, Linux 版本[从这里下载](https://dl.google.com/android/repository/android-ndk-r14b-linux-x86_64.zip)
### <span id = '0002'> 2. 安装第三方依赖 </span> ###
- 2.1 protobuf3.4.0
源码从这里[下载](https://github.com/google/protobuf/releases/tag/v3.4.0)
- 2.1.1 为宿主机编译protobuf
```bash
$ tar -xzf protobuf-3.4.0.tar.gz
$ cd protobuf-3.4.0
$ ./autogen.sh
$ ./configure
$ make
$ make check
$ make install
```
上述 $make install 执行后,可在 /usr/local/include/google 找到 libprotobuf 所需的头文件,将整个google文件夹拷贝至Anakin/third-party/arm-android/protobuf/下,
如有问题,请点[这里](https://github.com/google/protobuf/blob/v3.4.0/src/README.md)
然后将已经生成文件清除。
```bash
$ make distclean
```
- 2.1.1 交叉编译Android`armeabi-v7a`的protobuf,注意设置ANDROID_NDK的路径,以及ARCH_ABI、HOSTOSN的值,
```bash
$ export ANDROID_NDK=your_ndk_path
$ ARCH_ABI="arm-linux-androideabi-4.9"
$ HOSTOSN="darwin-x86_64"
$ export SYSROOT=$ANDROID_NDK/platforms/android-9/arch-arm
$ export PREBUILT=$ANDROID_NDK/toolchains/$ARCH_ABI
$ export LDFLAGS="--sysroot=$SYSROOT"
$ export LD="$ANDROID_NDK/toolchains/$ARCH_ABI/prebuilt/$HOSTOSN/arm-linux-androideabi/bin/ld $LDFLAGS"
$ export LIBS="-llog $ANDROID_NDK/sources/cxx-stl/gnu-libstdc++/4.9/libs/armeabi-v7a/libgnustl_static.a"
$ export CPPFLAGS=""
$ export INCLUDES="-I$ANDROID_NDK/sources/cxx-stl/gnu-libstdc++/4.9/include/ -I$ANDROID_NDK/platforms/android-9/arch-arm/usr/include/ -I$ANDROID_NDK/sources/cxx-stl/gnu-libstdc++/4.9/libs/armeabi-v7a/include/"
$ export CXXFLAGS="-march=armv7-a -mfloat-abi=softfp -DGOOGLE_PROTOBUF_NO_RTTI --sysroot=$SYSROOT"
$ export CCFLAGS="$CXXFLAGS"
$ export CXX="$PREBUILT/prebuilt/$HOSTOSN/bin/arm-linux-androideabi-g++ $CXXFLAGS"
$ export CC="$CXX"
$ export RANLIB="$ANDROID_NDK/toolchains/$ARCH_ABI/prebuilt/$HOSTOSN/bin/arm-linux-androideabi-ranlib"
$ ./autogen.sh
$ ./configure --host=arm-linux-androideabi --with-sysroot=$SYSROOT --enable-cross-compile --with-protoc=protoc --disable-shared CXX="$CXX" CC="$CC" LD="$LD"
$ make
```
编译生成 *.a 静态库,若希望编译*.so 动态链接库 ,请在./configure参数中改--disable-shared为--disable-static --enable-shared。
生成文件在src/.libs/下,将生成的文件拷贝至Anakin/third-party/arm-android/protobuf/lib下。
在[cmake](../../cmake/find_modules.cmake)中更新`ARM_RPOTO_ROOT`的路径。
```cmake
set(ARM_RPOTO_ROOT "${CMAKE_SOURCE_DIR}/third-party/arm-android/protobuf")
```
- 2.2 opencv 2.4.3+(optional)
Anakin只在examples示例中使用opencv
Android系统的opencv从[这里下载](https://opencv.org/releases.html)
解压后将 `3rdparty/libs/armeabi-v7a`中的库文件拷贝到`libs/armeabi-v7a`
在[cmake](../../cmake/find_modules.cmake)中搜索`anakin_find_opencv`,
并设置 `include_directories` 和 `LINK_DIRECTORIES`为自己安装的库的路径。
```cmake
include_directories(${CMAKE_SOURCE_DIR}/third-party/arm-android/opencv/sdk/native/jni/include/)
LINK_DIRECTORIES(${CMAKE_SOURCE_DIR}/third-party/arm-android/opencv/sdk/native/libs/armeabi-v7a/)
```
### <span id = '0003'> 3. Anakin源码编译 </span> ###
#### 编译Android版本
克隆[源码](https://github.com/PaddlePaddle/Anakin/tree/arm)
```bash
cd your_dir
git clone https://github.com/PaddlePaddle/Anakin.git
cd Anakin
git fetch origin arm
git checkout arm
```
修改`android_build.sh`
- 修改NDK路径
```bash
#modify "your_ndk_path" to your NDK path
export ANDROID_NDK=your_ndk_path
```
- 修改ARM 处理器架构
对于32位ARM处理器, 将ANDROID_ABI 设置为 `armeabi-v7a with NEON`
对于64位ARM处理器, 可以将ANDROID_ABI 设置为 `armeabi-v7a with NEON`或者`arm64-v8a`
目前我们只支持 `armeabi-v7a with NEON``arm64-v8a` 还在开发中。
```bash
-DANDROID_ABI="armeabi-v7a with NEON"
```
- 设置Android API
根据Android系统的版本设置API level, 例如API Level 21 -> Android 5.0.1
```bash
-DANDROID_NATIVE_API_LEVEL=21
```
- 选择编译静态库或动态库
设置`BUILD_SHARED=NO`编译静态库
设置`BUILD_SHARED=YES`编译动态库
```bash
-DBUILD_SHARED=NO
```
- OpenMP多线程支持
设置`USE_OPENMP=YES`开启OpenMP多线程
```bash
-DUSE_OPENMP=YES
```
- 编译单测文件
设置`BUILD_WITH_UNIT_TEST=YES`将会编译单测文件
```bash
-DBUILD_WITH_UNIT_TEST=YES
```
- 编译示例文件
设置`BUILD_EXAMPLES=YES`将会编译示例文件
```bash
-DBUILD_EXAMPLES=YES
```
- 开启opencv
如果使用opencv,设置`USE_OPENCV=YES`
```bash
-DUSE_OPENCV=YES
```
- 开始编译
运行脚本 `android_build.sh` 将自动编译Anakin
```bash
./android_build.sh
```
### <span id = '0004'> 4. 验证安装 </span> ###
编译好的库会放在目录`${Anakin_root}/output`下;
编译好的单测文件会放在`${Anakin_root}/output/unit_test`目录下;
编译好的示例文件会放在`${Anakin_root}/output/examples`目录下。
对于Android系统,打开设备的调试模式,通过ADB可以访问的目录是`data/local/tmp`,通过ADB push将测试文件、模型和数据发送到设备目录, 运行测试文件。
../../../dev/contribute_to_paddle_cn.md
\ No newline at end of file
../../../howto/optimization/cpu_profiling_cn.md
\ No newline at end of file
============
GPU性能调优
============
.. contents::
此教程将向您分步介绍如何使用内置的定时工具、 **nvprof** 或 **nvvp** 来运行性能分析和调优。
- 什么是性能分析?
- 为什么需要性能分析?
- 如何进行性能分析?
- 性能分析工具介绍
- 详细教程
- 性能分析小技巧
什么是性能分析?
================
在软件工程的范畴里,性能分析(Profiling)是一个动态程序分析的术语,它可以指测量一个程序的空间(内存)复杂度或时间复杂度,
也可以说是某些特定指令的使用情况,或者是函数调用的频率和耗时等。通常情况下,分析得到的信息用于协助进行程序的优化。
简单来说,性能分析工具是用于给应用程序的性能做定量分析的。如果想很好的理解程序的行为,那程序分析工具是必不可少的利器。简单的性能分析,可以告诉您某个操作到底花了多长时间?而更深入的分析,甚至能解释为什么某个操作花了很长时间?
为什么需要性能分析?
============================
训练好一个深层神经网络通常要耗费非常长的时间,所以性能也就逐步变成了深度学习领域最重要的指标。
而优化性能的首要任务,是需要了解哪些步骤拖慢了整体。
如果某一块根本就不怎么耗时,那也就不需要急着优化性能啦!
如何进行性能分析?
========================
为了达到性能最优,您可以采用下面五个步骤:
- 对代码进行性能分析
- 找到运行慢的部分
- 找到运行慢的原因
- 修改成更快的版本
- 再次对代码进行性能分析
Usually, processor has two key performance limits include float point throughput and
memory throughput. For GPU, it also need more parallelism to fulfill its potential.
This is why they can be so fast.
通常情况下,处理器有两个关键性能限制:一个是浮点计算量,另一个是内存操作量。
GPU则还需要高并行性,才能发挥其全部能力。这正是它们速度快的原因。
性能分析工具介绍
======================
就通常的GPU性能分析来说,市面上已经有NVIDIA或第三方提供的众多工具。
**nvprof** 是Nvidia性能分析工具, **nvvp** 则是带GUI的Nvidia可视化性能分析工具。
在这个教程中,我们主要会介绍nvprof和nvvp。
:code:`test_GpuProfiler` from :code:`paddle/legacy/math/tests` directory will be used to evaluate
above profilers.
:code:`paddle/legacy/math/test` 目录中的 :code:`test_GpuProfiler` 就是用于展示上述分析工具的用法。
.. literalinclude:: ../../../../paddle/legacy/math/tests/test_GpuProfiler.cpp
:language: c++
:lines: 137-151
:linenos:
上述的代码片段包含了两种方法,您可以任意使用一个或两个来对感兴趣的代码段做性能分析。
1. :code:`REGISTER_TIMER_INFO` 是一个内置的定时器封装,可以用来计算CPU函数或cuda内核的时间消耗。
2. :code:`REGISTER_GPU_PROFILER` is a general purpose wrapper object of :code:`cudaProfilerStart` and :code:`cudaProfilerStop` to avoid
program crashes when CPU version of PaddlePaddle invokes them.
3. :code:`REGISTER_GPU_PROFILER` 是一个封装对象,封装了 :code:`cudaProfilerStart` 和 :code:`cudaProfileStop` 两个操作;同时其内部实现可以避免纯CPU版本PaddlePaddle在执行本语句时发生崩溃。
您会在接下来的部分中获得更多的细节介绍。
详细教程
============
内置定时器
------------
如果想要启用PaddlePaddle的内置定时器,您首先需要在相关代码段中加入 :code:`REGISTER_TIMER_INFO`。
接下来就可以使用 :code:`printStatus` 或者 :code:`printAllStatus` 函数来将信息输出到界面中。
下面举个简单的例子:
1. 加入 :code:`REGISTER_TIMER_INFO` 和 :code:`printAllStatus` 函数(如高亮部分)。
.. literalinclude:: ../../../../paddle/legacy/math/tests/test_GpuProfiler.cpp
:language: c++
:lines: 137-151
:emphasize-lines: 8-12,14
:linenos:
2. cmake配置中将 **WITH_TIMER** 打开,重新编译PaddlePaddle。
.. code-block:: bash
cmake .. -DWITH_TIMER=ON
make
3. 执行您的代码,并观察结果(如高亮部分)。
.. code-block:: bash
:emphasize-lines: 1,12-15
> ./paddle/legacy/math/tests/test_GpuProfiler
I1117 11:13:42.313065 2522362816 Util.cpp:155] commandline: ./paddle/legacy/math/tests/test_GpuProfiler
I1117 11:13:42.845065 2522362816 Util.cpp:130] Calling runInitFunctions
I1117 11:13:42.845208 2522362816 Util.cpp:143] Call runInitFunctions done.
[==========] Running 1 test from 1 test case.
[----------] Global test environment set-up.
[----------] 1 test from Profiler
[ RUN ] Profiler.BilinearFwdBwd
I1117 11:13:42.845310 2522362816 test_GpuProfiler.cpp:114] Enable GPU Profiler Stat: [testBilinearFwdBwd] "numSamples = 10, channels = 16, im
gSizeX = 64, imgSizeY = 64"
I1117 11:13:42.850154 2522362816 ThreadLocal.cpp:37] thread use undeterministic rand seed:20659751
I1117 11:13:42.981501 2522362816 Stat.cpp:130] ======= StatSet: [GlobalStatInfo] status ======
I1117 11:13:42.981539 2522362816 Stat.cpp:133] Stat=testBilinearFwdBwd total=136.141 avg=136.141 max=136.141 min=136.141 count=1
I1117 11:13:42.981572 2522362816 Stat.cpp:141] ======= BarrierStatSet status ======
I1117 11:13:42.981575 2522362816 Stat.cpp:154] --------------------------------------------------
[ OK ] Profiler.BilinearFwdBwd (136 ms)
[----------] 1 test from Profiler (136 ms total)
[----------] Global test environment tear-down
[==========] 1 test from 1 test case ran. (136 ms total)
[ PASSED ] 1 test.
nvprof 工具
----------------
要使用命令行分析工具 **nvprof**,您按如下步骤操作即可:
1. 将 :code:`REGISTER_GPU_PROFILER` 函数加到代码中(参考强调部分)。
.. literalinclude:: ../../../../paddle/legacy/math/tests/test_GpuProfiler.cpp
:language: c++
:lines: 137-151
:emphasize-lines: 6-7
:linenos:
2. cmake中将 **WITH_PROFILER** 配置打开,重新编译PaddlePaddle。
.. code-block:: bash
cmake .. -DWITH_PROFILER=ON
make
3. 使用 **nvprof** 来分析执行文件。
.. code-block:: bash
nvprof ./paddle/legacy/math/tests/test_GpuProfiler
然后,您就能获得如下的分析结果:
.. code-block:: bash
==78544== Profiling application: ./paddle/legacy/math/tests/test_GpuProfiler
==78544== Profiling result:
Time(%) Time Calls Avg Min Max Name
27.60% 9.6305ms 5 1.9261ms 3.4560us 6.4035ms [CUDA memcpy HtoD]
26.07% 9.0957ms 1 9.0957ms 9.0957ms 9.0957ms KeBilinearInterpBw
23.78% 8.2977ms 1 8.2977ms 8.2977ms 8.2977ms KeBilinearInterpFw
22.55% 7.8661ms 2 3.9330ms 1.5798ms 6.2863ms [CUDA memcpy DtoH]
==78544== API calls:
Time(%) Time Calls Avg Min Max Name
46.85% 682.28ms 8 85.285ms 12.639us 682.03ms cudaStreamCreateWithFlags
39.83% 580.00ms 4 145.00ms 302ns 550.27ms cudaFree
9.82% 143.03ms 9 15.892ms 8.7090us 142.78ms cudaStreamCreate
1.23% 17.983ms 7 2.5690ms 23.210us 6.4563ms cudaMemcpy
1.23% 17.849ms 2 8.9247ms 8.4726ms 9.3768ms cudaStreamSynchronize
0.66% 9.5969ms 7 1.3710ms 288.43us 2.4279ms cudaHostAlloc
0.13% 1.9530ms 11 177.54us 7.6810us 591.06us cudaMalloc
0.07% 1.0424ms 8 130.30us 1.6970us 453.72us cudaGetDevice
0.04% 527.90us 40 13.197us 525ns 253.99us cudaEventCreateWithFlags
0.03% 435.73us 348 1.2520us 124ns 42.704us cuDeviceGetAttribute
0.03% 419.36us 1 419.36us 419.36us 419.36us cudaGetDeviceCount
0.02% 260.75us 2 130.38us 129.32us 131.43us cudaGetDeviceProperties
0.02% 222.32us 2 111.16us 106.94us 115.39us cudaLaunch
0.01% 214.06us 4 53.514us 28.586us 77.655us cuDeviceGetName
0.01% 115.45us 4 28.861us 9.8250us 44.526us cuDeviceTotalMem
0.01% 83.988us 4 20.997us 578ns 77.760us cudaSetDevice
0.00% 38.918us 1 38.918us 38.918us 38.918us cudaEventCreate
0.00% 34.573us 31 1.1150us 279ns 12.784us cudaDeviceGetAttribute
0.00% 17.767us 1 17.767us 17.767us 17.767us cudaProfilerStart
0.00% 15.228us 2 7.6140us 3.5460us 11.682us cudaConfigureCall
0.00% 14.536us 2 7.2680us 1.1490us 13.387us cudaGetLastError
0.00% 8.6080us 26 331ns 173ns 783ns cudaSetupArgument
0.00% 5.5470us 6 924ns 215ns 2.6780us cuDeviceGet
0.00% 5.4090us 6 901ns 328ns 3.3320us cuDeviceGetCount
0.00% 4.1770us 3 1.3920us 1.0630us 1.8300us cuDriverGetVersion
0.00% 3.4650us 3 1.1550us 1.0810us 1.2680us cuInit
0.00% 830ns 1 830ns 830ns 830ns cudaRuntimeGetVersion
nvvp 工具
--------------
如果想使用可视化的分析器 **nvvp**,您可以导入 :code:`nvprof -o ...` 的输出,或者从工具的界面里运行您的应用。
**备注: nvvp 也支持CPU的性能分析** (需在nvvp界面中选上才能开启)
.. image:: nvvp1.png
:align: center
:scale: 33%
从内核函数的角度, **nvvp** 可以精确说明一个长耗时操作的具体原因。
同时,如下图所示, **nvvp** 的内核block使用情况、寄存器使用情况和共享内存使用情况能让我们对GPU的整体使用有更好的理解。
.. image:: nvvp2.png
:align: center
:scale: 33%
而从应用的角度, **nvvp** 可以帮您提供一些定位性能瓶颈的建议。
例如,下图中就展示了一些关于内存数据迁徙和计算资源利用率的建议,为您做性能调优提供了方向。
.. image:: nvvp3.png
:align: center
:scale: 33%
.. image:: nvvp4.png
:align: center
:scale: 33%
性能分析小技巧
==================
- 开始阶段,从 **nvprof** 和 **nvvp** 的输出信息入手是个不错的选择。
- 接下来可以考虑下时间线的分析。
- 如果真想挖掘内核深处的某个秘密,您最好先确认:这一块的耗时比例真的太高,值得深入分析。
- 可能的情况下,试着让输出的分析数据和理论值对应。
1) 例如,如果我知道内核花了10ms来移动1GB数据,那我会期望分析工具统计到速度是100GB/s。
2) 若有不一致之处,很有可能实际应用就是没有按照您的预期情况运行。
- 了解您的硬件:如果您的GPU理论可以达到6 TFLOPs(6万亿次浮点运算每秒),而当前已经有5.5 TFLOPs了,那估计这里的潜力就没啥好挖的了……
性能分析是性能优化的关键一步。有的时候简简单单的改变就能在性能上产生明显的优化效果!
当然,具体情况因人而异。
参考资料
===========
Jeremy Appleyard, `GPU Profiling for Deep Learning <http://www.robots.ox.ac.uk/~seminars/seminars/Extra/2015_10_08_JeremyAppleyard.pdf>`_, 2015
../../../howto/optimization/host_memory_profiling_cn.md
\ No newline at end of file
../../../dev/new_op_cn.md
\ No newline at end of file
../../../howto/optimization/timeline_cn.md
\ No newline at end of file
../../../dev/write_docs_cn.rst
\ No newline at end of file
########
进阶使用
########
.. todo::
Complete this guide
.. toctree::
:maxdepth: 2
deploy/index_native.rst
deploy/index_anakin.rst
deploy/index_mobile.rst
development/contribute_to_paddle.md
development/write_docs.rst
development/new_op.md
development/cpu_profiling_cn.md
development/gpu_profiling_cn.rst
development/host_memory_profiling_cn.md
development/timeline_cn.md
benchmark.rst
*.pyc
train.log
output
data/cifar-10-batches-py/
data/cifar-10-python.tar.gz
data/*.txt
data/*.list
data/mean.meta
################
深度学习基础知识
################
.. todo::
概述
.. toctree::
:maxdepth: 2
image_classification/index.md
word2vec/index.md
recommender_system/index.md
understand_sentiment/index.md
label_semantic_roles/index.md
machine_translation/index.md
data/train.list
data/test.*
data/conll05st-release.tar.gz
data/conll05st-release
data/predicate_dict
data/label_dict
data/word_dict
data/emb
data/feature
output
predict.res
train.log
此差异已折叠。
此差异已折叠。
此差异已折叠。
此差异已折叠。
此差异已折叠。
此差异已折叠。
此差异已折叠。
此差异已折叠。
此差异已折叠。
此差异已折叠。
此差异已折叠。
此差异已折叠。
此差异已折叠。
此差异已折叠。
此差异已折叠。
此差异已折叠。
此差异已折叠。
此差异已折叠。
此差异已折叠。
此差异已折叠。
此差异已折叠。
此差异已折叠。
此差异已折叠。
此差异已折叠。
此差异已折叠。
此差异已折叠。
此差异已折叠。
此差异已折叠。
此差异已折叠。
此差异已折叠。
此差异已折叠。
此差异已折叠。
此差异已折叠。
此差异已折叠。
此差异已折叠。
此差异已折叠。
此差异已折叠。
此差异已折叠。
此差异已折叠。
此差异已折叠。
此差异已折叠。
此差异已折叠。
此差异已折叠。
此差异已折叠。
此差异已折叠。
此差异已折叠。
此差异已折叠。
此差异已折叠。
此差异已折叠。
此差异已折叠。
此差异已折叠。
此差异已折叠。
此差异已折叠。
此差异已折叠。
此差异已折叠。
此差异已折叠。
此差异已折叠。
此差异已折叠。
此差异已折叠。
此差异已折叠。
此差异已折叠。
此差异已折叠。
此差异已折叠。
此差异已折叠。
此差异已折叠。
此差异已折叠。
此差异已折叠。
此差异已折叠。
此差异已折叠。
此差异已折叠。
此差异已折叠。
此差异已折叠。
此差异已折叠。
此差异已折叠。
此差异已折叠。
此差异已折叠。
此差异已折叠。
此差异已折叠。
此差异已折叠。
此差异已折叠。
此差异已折叠。
此差异已折叠。
此差异已折叠。
此差异已折叠。
此差异已折叠。
此差异已折叠。
此差异已折叠。
此差异已折叠。
此差异已折叠。
此差异已折叠。
此差异已折叠。
此差异已折叠。
此差异已折叠。
此差异已折叠。
此差异已折叠。
此差异已折叠。
此差异已折叠。
此差异已折叠。
此差异已折叠。
此差异已折叠。
此差异已折叠。
此差异已折叠。
此差异已折叠。
此差异已折叠。
此差异已折叠。
此差异已折叠。
此差异已折叠。
此差异已折叠。
此差异已折叠。
此差异已折叠。
此差异已折叠。
此差异已折叠。
此差异已折叠。
此差异已折叠。
此差异已折叠。
此差异已折叠。
此差异已折叠。
此差异已折叠。
此差异已折叠。
此差异已折叠。
此差异已折叠。
此差异已折叠。
此差异已折叠。
此差异已折叠。
此差异已折叠。
此差异已折叠。
此差异已折叠。
此差异已折叠。
此差异已折叠。
此差异已折叠。
此差异已折叠。
此差异已折叠。
此差异已折叠。
此差异已折叠。
此差异已折叠。
此差异已折叠。
此差异已折叠。
Markdown is supported
0% .
You are about to add 0 people to the discussion. Proceed with caution.
先完成此消息的编辑!
想要评论请 注册